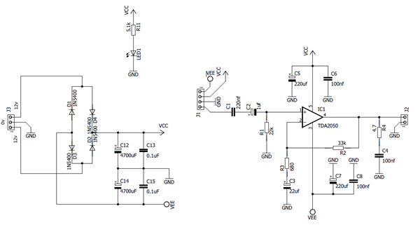
Solución para conectar un cargador a un circuito

Buen día según el diagrama, este amplificador funciona con un transformador de 3 salidas 12-0-12, sin embargo tengo un transformador con fuente incluida que ya esta botando los 12v. Pero este ya esta polarizado.
¿Mi pregunta es como puedo conectar los puntos negativo (-) y positivo (+) al circuito para que pueda funcionar?
2 respuestas
Respuesta de Botijo Antiguo
2
Respuesta de Jose Miguel Sirgo Pascual
1