Santiago, las cosas no son así. Si de verdad quieres aprender te sugiero que para la próxima ocasión formules tus dudas de forma que no pidas la resolución de los ejercicios.
Mejor pide orientación de como tienes que enfocar la resolución y si antes buscas un poco en google mejor aun.
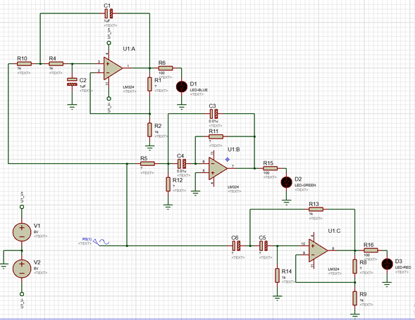
Es fácil encontrar ayuda aun que algunas veces ocurre que no se sabe como buscarla. Te voy a aportar un enlace que te aclarara el asunto que planteas.
Yo soy autodidacta y se lo complicado que es aprender.
Espero que te sirva de ayuda y me gustaría que comentes si pudiste resolver con lo que te indique.
http://www.incb.com.mx/index.php/articulos/9-articulos-tecnicos-y-proyectos/405-filtros-activos-com-operacionales-art095s
¿La consulta?. Que el profesor le pidió que analice ese circuito... y busca un tonto que se lo analice por el acá, así después lo copia y se saca buena nota sin haber estudiado nada. - Boris Berkov
No se sabe si es tonto el que se lo da resuelto o el que no aprende por no hacerlo el. - Jose Miguel Sirgo Pascual
Lo malo, que ese que "aprende así", conseguirá el titulo, entrara a trabajar a una empresa... y no tendrá a TodoExpertos para preguntarle, y lo echaran de una patada en el trasero al segundo día. - Boris Berkov
Por eso, no me veras nunca contestanto este tipo de preguntas. Creo que los ayudo mas no contestando que haciendolo. Otra cosa es si hubiese pedido "una guia o ayuda para resolverlo", no "que se lo resuelvan". - Boris Berkov
Perdón. Es que yo estudio a distancia una carrera que es difícil, me encuentro arrepentido de haber escogido esas condiciones. A veces la bibliografía que nos sugieren es complicada para entenderla. Llegué hasta acá porque pensé que era un foro de consultas o ayudas. Si es la política del foro, no volveré a publicar este tipo de contenido. - Mariana Gauss