¿Como resolver este problema de análisis de circuitos con una fuente de valor infinito?
Tengo un examen la semana que viene y me gustaría saber como se resuelve este problema ya que cayo el año pasado:
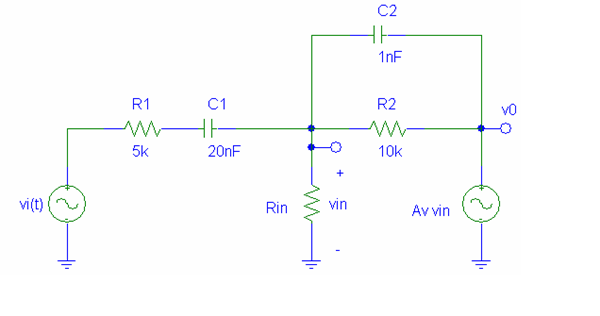
Dado el circuito de la figura en el que Rin--> infinito y Av---> infinito:
a) Calcule la función de transferencia y dibuje el correspondiente diagrama de Bode en magnitud y fase.

1 Respuesta
Respuesta de Botijo Antiguo
1
