Un Arduino te proporciona salidas de 3,3 5 y 12 voltios... pero que NUNCA pueden entregar mas de 40 mA.
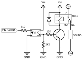
Como ese limite es bajo, y para evitar que en caso de un cortocircuito en nuestro "proyecto" este se propague al Arduino y lo arruine, casi siempre se utilizan OPTOACOPLADORES entre el Arduino y lo que vaya a ser la salida, en un diagrama del siguiente tipo:

Como no aclaras que vas a manejar con tu "proyecto", te recuerdo para el diseño, que ese transistor soporta una tension maxima de 90 voltios, asi que es preferible no trabajarlo nunca con mas de 50, y una corriente maxima de 2 amperios... que de vuelta me limitaria a 1 o 1,5.
El hfe promedio es de 1.000