Reemplazar un Mosfet en una fuente conmutada
Tengo una fuente conmutada de 50v de salida 30 amp. Y de la noche a la mañana, dejó de funcionar.
Saltó la luz, pero no saltó el fusible de la fuente.
La fuente no quedó en corto en la entrada 220v.
De momento, llevo hecho esto:
He comprobado puente de diodos en placa, y se observaba corto en la salida rectificada. No llega tension a la entrada de alterna. Desueldo el puente, y este está bien, pero el corto está en la placa, enla salida. El corto viene de uno de los dos MOSFET que hay a continuación del puente, es un MOSFET w45nm50.
Al no llegar alterna a la entrada del puente, observo una resistencia abierta de 18 ohm 5w, intercalada en serie entre la entrada de alterna del puente y la red 220v.
Sustituyo el puente de diodos por uno igual, y la resistencia también.
Los MOSFET, no los encuentro, pero instalo a modo de prueba, dos distintos pero de menos amperios. Irfp460.
Procedo a meter tensión a la fuente.
No arranca, y compruebo que llega tensión a los condensadores de 470mf 450v que hay en el primario, pero la fuente no saca los 50v.
MI pregunta es la siguiente.
Puede ser que los MOSFET sustituidos no estén realizando su función al no ser iguales que los que tenía puestos, ¿y por eso no arranca la fuente?
2 respuestas
Puede ser, Seguramente la señal de excitación para que abra el mosfet no se ajusta con la resistencia y circuito que alimenta al mosfet, al poner otro no va bien, en aliexpress parece ser que el STW45NM50 y W45NM50 son el mismo, lo que si que diferencian es en el "formato" TO-247 y el TO-3P si es así tienes un montón de vendedores que te los suministran:
Si quieres más de uno también te venden 5 o 10 por menos de 10€ busca en aliexpress por "w45nm50"
Me he estado mirando los datasheets de los dos mosfets y a parte de lo que comentas del amperaje, he visto que el disparo de la puerta es algo diferente, el MOSFET w45nm50 dispara de 3 a 5V y el sustituto Irfp460 dispara la puerta (gate) de 2 a 4V, es decir, que la placa podría darle un voltaje de disparo de 4,1 a 5V y funcionaria el W45nm50 pero no el Irfp460, dado que sobrepasaría el voltaje de disparo. No te estoy animando a comprar el mosfet (quizás lo pones y no es eso, a mi me ha pasado muchas veces) pero si te aconsejo que pongas el que toca si no es muy difícil saber lo que falla. Cualquier duda dilo y si te animas a comprarlo y sustituirlo coméntalo para nosotros ver que podemos ser útiles y veros avanzar es lo que nos hace seguir aquí contenstando dudas!
¡Gracias!
Ya tengo pedidos los MOsfet originales. Decirte que el encapsulado del STW45NM50, es el mismo que el W45NM50, TO-247, puesto que simplemente el ST es la referencia del fabricante.
También voy a sustituir el TRIAC de la etapa de correción, y ya con los MOSFET suyos, os cuento.
Las fuentes conmutadas, no las acabo de coger el tranquillo. Hay veces que todos los componentes funcionan bien, pero con uno de ellos que se haya degradado un poco y haya variado su valor de manera indetectable por cualquier instrumento de medida, ya no funciona la fuente.
Las fuentes lineales, eran eternas, tenían un consumo mu alto y mucha reactiva, pero eran eternas.
Las fuentes conmutadas, pesan menos, son más baratas de hacer (menos materiales) consumen menos energía, pero se escacharran más fácilmente, son perfectas para los fabricantes, hacen un equipo barato, ligero y pueden decir que consume poco pero a los 3 o 4 años ya tienes que estar comprando uno nuevo, con lo cual mantienen el negocio. Es triste pero es la realidad, por eso me gusta intentar repararlas, hace un par de días repare una fuente de un TV Samsung led, tenia 4 años de garantía y fallo a los 4,5 años, el diodo Schottky encargado de rectificar la salida del transformador se puso en cortocircuito. Y lo peor es que es más barato hacer una fuente nueva que reparar la vieja. A no ser que te lo hagas tu mismo o tengas a un amigo que lo sepa hacer, que normalmente por 0,50€ tienes el recambio.
Dices que sustituyes el puente de diodos, ¿te refieres al puente de diodos de la entrada del primario que alimenta al condensador de 470mF y 450V? Ese no tiene problema pero los diodos de rectificación de secundario en fuentes conmutadas son normalmente diodos de alta frecuencia y si pones uno normal dura segundos.
Comentas también que sustituyes la resistencia por lo que me dices es la que actúa como fusible:

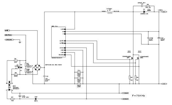
¿Te refieres a R1 en este esquema no? Esa actúa de fusible. Por que si te refieres a R4 (al lado del mosfet) esa hace también de fusible cuando el mosfet se estropea. Lo que pasa es que cuando hay un exceso de consumo por que el mofet permite el paso de corriente, puede quemarse R4 (seria lo normal) o podría hacer trabajar mucho al condensador de 450V y al puente de diodos y hacer saltar la resistencia R1. ¿Cuál te ha saltado a ti de estas dos? Por lo que comentas dices que el corto estaba a la salida del puente de diodos, y es debido al mosfet, la resistencia que dices que ha saltado es la de entrada de 220V antes del puente, ¿por eso decías que la entrada de 220V no estaba en corto no? Por lo que deduzco es R1 la que te ha saltado, confírmamelo.
Además has de tener en cuenta que el integrado que dirige al mosfet podría estar "frito" y al cambiar el mosfet podría dejártelo "frito" de nuevo, y ahí doy la razón a Boris, puedes tener algo más estropeado, aunque saber si hay algo más frito sin usar el mosfet adecuado es muy difícil. Por que si funcionara el mosfet debería darte corriente aunque fuera menos, y si algo más estuviera mal y el mosfet funcionara debería haberlo quemado también. Así es que pienso que no hay nada más estropeado, y cambiando el mosfet se arreglara, aunque no descarto lo que dice Boris.
Básicamente la fuente conmutada te transforma la corriente alterna de baja frecuencia (50-60hz) en continua, la almacena en un condensador y luego usa un mosfet, un integrado (controlador) y un optoacoplador para enviar pulsos de alta frecuencia a un transformador "chopper" este filtra la salida con un diodo de alta frecuencia ( normalmente un diodo Schottky) y se estabiliza con un condensador-filtro, de aquí se toma señal para alimentar al optoacoplador y al controlador para "modular" los pulsos del mosfet que acabaran ajustando el voltaje de la fuente al parámetro con la que se diseño. Imagino que esto ya lo sabias, pero como comentaste que no sabias muy bien como trabaja una fuente conmutada, quería explicártelo.
ESte es el esquema del circuito primario.
HOy he retirado los MOSFET que había puesto de prueba, y sigue habiendo tensión en los condensadores de 470mf 450v.
Los diodos que he sustiruido, es el PUENTE DE DIODOS del primario, es decir, por donde entra la alterna, y sale la continua.

Ese puente no es problematico trabaja a 50-60hz, el puente de diodos estaba bien, ¿no? ¿Por qué lo sustituyes? ¿Qué haces algo parecido a los kits de fuentes de alimentación que sustituyen las piezas que mas trabajan y son susceptibles de fallar?
Lo he sustituido, porque tenía un corto en la salida de continua. Me equivoqué al sustituirlo, pero ya queda cambiado. Luego resultó que el corto lo provocaba uno de los dos MOSFET STW45NM50 que están en paralelo.
Que puede causar que un MOSFET de la entrada se fastidie?? Al ser el primer bloque de la fuente, puede haberse dado alguna otra avería mas adelante?
La fuente, es de un amplificador de RF, al subirlo de potencia, falló y saltó la luz pero luego el equipo no se quedó en corto, ya que la resistencia de la que hablamos mas arriba, quedó abierta.
Gracias.
Lo jodido es si se ha quedado cortocircuitado en las 3 patas, habra mandado por el disparo un monton de voltios y puede haber frito el procesador, pero lo normal es lo que tu dices se cortocircuita el paso de corriente salta la resistencia y queda en abierto, vaya, protegido. Si aun tienes el viejo mosfet puedes mirarlo con un tester si las 3 patas quedaron cortocircuitadas mal rollo (aunque no hay seguridad de nada)
Efectivamente, quedaron las tres patas en corto. El procesador, te refieres al integrado que está en el esquema este?
El disparo de los MOSFET, son los que van a dar al GATE 1 y GATE 2 del integrado?

Exacto, podría ser que el integrado estuviera frito debido a la entrada de corriente a través del gate 1 o 2 según cual se te ha frito. Si fuera el caso, se confirmaría lo que decía Boris Berkov, que hay algo mas estropeado. Tiempo hay de cambiar el integrado, yo primero cambiaría el mosfet y a ver que pasa, pero lo ideal sería que el mosfet no hubiera quedado en corto con el gate.
- Compartir respuesta
Los Datasheet y DEBERÍA FUNCIONAR. No tienen diferencias tan drásticas como para que "directamente no funcione". La principal diferencia, esta en que el reemplazo es para menos corriente de salida, y por lógica, te limitaría la potencia de la fuente.
Antes de poner otro reemplazo, sigue buscando: hay OTRO PROBLEMA.
La diferencia que menciona el colega Albert Núñez en el gate, podría disminuirte la potencia de salida, pero JAMAS HACER QUE NO FUNCIONE!.
Estas yendo por el camino equivocado.
Buenos días.
Gracias por las respuestas.
La resistencia quemada es la R1, es una resistencia bobinada de 18 ohm 5w, ya le he sustituido.
He comprobado también el resto de mosfet, los que hay en el secundario, y estçan correctos. Los he levantado de placa, y las medidas son correctas y casi iguales en los 4 de salida.
Me falta por cambiar el triac BTA41600B que está a la salida del optoacoplador y va a la entrada de alerna dle puente de diodos.
El integrado en concreto es el L4981A pero no se muy bien como se comprueba y si lo tengo que levantar de placa.
Me falta tambien de comprobar un mosfet mas pequeño el P7NK80ZFP
Como no se cual de las decenas (o cientos...) de circuitos posibles estas utilizando, cualquier opinion que te de seria "tirar al aire a ver si le acierto".
La resistencia "R1" que mencionas, digo lo mismo: sin ver el circuito, ni se que funcion cumplira en el mismo (Ni yo ni nadie!), y habria que seguir el camino para ver PORQUE SE QUEMO. Las resistencias no se queman "porque si", se queman porque tuvo aplicada corriente o tension demas que la hizo recalentar.
El triac, bueno, es muy comun y probarlo con un circuito que use a una estufa electrica o un taladro electrico de mano como carga, seria muy simple.
El "Mosfet pequeño" al igual que "R1", sin tener un esquema dibujado para saber "que funcion cumple", darte una opinion es otra vez "tirar al aire a ver si esta pasando un pato volando". Lo que si, vale la opinion clasica de "ante la duda, mejor cambiar el componente"
Y por ultimo el integrado, eso NO HAY FORMA de comprobarlos: Salvo con el circuito totalmente armado y funcional mediante un Osiloscopio, a ver si da las señales de salida adecuadas.
De vuelta vale el "ante la duda, lo unico que queda es cambiarlo".
Buenos días.
Finalmente, he localizado una fuente de alimentación que yo creo que me puede servir para el equipo. El equipo en concreto, es un amplificador de RF.
Bueno el caso, es que el equipo, a medida que le vas subiendo la potencia de amplificación, va incrementando la tensión de la fuente mediante una salida de 0 a 5v dc. Es decir, el equipo le daba a la fuente 0 v, y la fuente entregaba unos 35v. a medida que iba subiendo la tensión que el equipo le sumistraba a la fuente, la fuente aumentaba la tensión de salida, hasta llegar a unos 50v con 5 v cc que le suministra el equipo. Es como si la fuente, se regulara mediante la aplicación de la tensión de 0 a 5v cc.
La fuente que he localizado, 230v ac - 50v cc 40amp, funciona al revés, es decir, aplicando en la entrada de control de ajuste de tensión de 0 a 5 v cc, cuanta mas tensión aplique a esta entrada, mas reduce la tensión de salida la fuente, es decir con 0v cc, la fuente entrega los 50v, y con 5v, la fuente reduce a unos 37v cc.
Hay alguna manera de acoplar algo para que yo incrementando tension de 0 a 5v, la tensión en realidad sea de 5 a 0v?
Dispongo de una salida fija de 5v cc, y una variable de 0 a 5v, y quiero que sea al revés.
Se puede hacer algo?
Gracias.
Empiezo por la "pregunta tonta":
-¿No se puede invertir simplemente la polaridad de esa tension de control?. ¿Hay alguna masa comun que impida hacerlo?
Sigo con dos preguntas "menos tontas":
-Se podria hacer un circuito simple inversor con un transistor, pero tomaria variaciones de entrada entre 0,8 y 5 voltios que las traduciria en salidas de entre 4,7 y 0,5 voltios. Si esa reduccion de margen no te dificulta, se puede.
-Si necesitas transformar el "cero a cinco" en "Cinco a cero", necesariamente hara falta un circuito con Amplificador Operacional, y una fuente mas grande... algo asi de mas y menos 8 voltios como minimo (doble polaridad).
Dime si algo de eso te sirve y A LA TARDE te dejo el circuito para hacerlo... porque ahora en minutos ya estoy saliendo para trabajar (Termino la taza de cafe... y me voy)
Si, efectivamente es eso lo que necesito. Dispongo de una tensión fija de unos + 6v cc, y una variable de 0 a +5v cc, que es la que debería regular la fuente.
Pero esta fuente, necesita una tensión variable que arranque de +5, e ir descendiendo hasta 0 para ir incrementado el voltaje de salida.
Esta es la fuente.
https://belfuse.com/resources/Datasheets/PowerSolutions/ds-BPS-bpeu2000-series.pdf
Un circuito simple para invertir la tension seria este:

Lo que si, no te llegara nunca a "0 voltios " de salida, porque el transistor, aun en saturacion, quedara en 0,2 a 0,5 voltios.
Por otro lado, los valores de las resistencias, deberas ajustarlos experimentalmente, de acuerdo a la hfe del transistor en particular que pongas. Tal vez seria practico, en la base poner una resistencia fija mas un potenciometro y ajustar el valor de salida para que sea lo mas exacto y lineal posible.
Si necesitas "algo de mas precision"... bueno ahi habria que hacer un seguidor-inversor con un A0, pero para que llegue a cero voltios, necesitaras una fuente de doble polaridad.
Estaba pensando, que a lo mejor era más fácil, sustituir el potenciómetro que regula la salida, por algo que lo pueda hacer electrónicamente, es decir, dispongo de una salida que aumenta de 0 a 5v según subo la potencia del equipo.
También hay un potenciómetro, que controla la salida de manera manual de la fuente, desde 32 a 50v.
A lo mejor se podría sustituir el potenciómetro por algún circuito que aplicando de 0 a 5v, hiciera las funciones de potenciómetro. El potenciómetro en concreto, es el que está al lado del conector de 10 pins.

Veo el potenciómetro (es un Trim multivuelta), pero yo no me metería a tocarlo: Seguramente forma parte de algún circuito de algún amplificador de realimentación, y no se puede reemplazar su función por un voltaje fijo externo.
Es más simple, un circuitito como el del transistor que te deje. Si necesitaces algo más complejo, armar uno más preciso con un AO, seria muchísimo más simple que modificar dentro de la placa de la fuente. Aparte... cuando uno empieza a tocar la fuente en si misma, corre el riesgo de hacer "modificaciones dañinas irreversibles". Aplicando tensión por ese borne, que ya esta para eso, seria totalmente seguro.
- Compartir respuesta