Diseñar un circuito que suministrar de forma automáticala comida a un acuario de peces ornamentales

Diseñar un circuito que permita suministrar de forma automática
la comida a un acuario de peces ornamentales, bajo las siguientes condiciones:
a. El circuito debe ser alimentado por un sistema solar que proporciona
12VDC, al cual debe ser regulado a 5V por medio de un diodo zener.
b. Los peces deben ser alimentados como máximo dos veces al día, pero
pueden alimentarse una vez en la mañana o una vez en la noche. Para
esto haga uso de un circuito con una fotorresistencia.
c. El sistema de alimentación está conectado a un motor, el cual debe
encenderse durante 20 segundos para que proporcione la comida a los
peces y quede en una posición adecuada para volver a alimentarlos en el
siguiente ciclo.
d. Para temporizar el encendido del motor haga uso de un 555 (valide la
configuración adecuada).

El circuito debe ser explicado paso a paso, mostrando su funcionamiento por
medio del simulador. No olvide que todas las simulaciones deben estar
marcadas con los datos personales, de lo contrario no serán tenidas en cuenta.

2 respuestas

Respuesta
1

Sandra: Si yo te resuelvo el proyecto en forma completa, no te haría ningún bien: aprobarías la materia (seguro que con un diez...) pero sin saber nada... y el día que estés trabajando en una empresa y te pidan un diseño como ese (que es SIMPLE), ve veras en muy serios problemas.

Así que, me voy a limitar a darte unas "líneas generales" para ayudarte a resolverlo. No te olvides que tienes a tu disposición la herramienta más poderosa que fabrico la humanidad: INTERNET, y puedes bajar muchísimos circuitos y cosas útiles de allí.

-La fuente con 5 voltios de un diodo zener, se supone que si te pidieron algo más complejo, la sabes calcular. Sino poniendo en Google "Fuente con diodo zener" te saldrán millones de circuitos. El "dato" acá, es que la fuente debes dejarla para calcular AL FINAL: Porque necesitas saber cuanto consumirá el circuito!. Y eso no lo sabrás... hasta tener todo terminado.

-¿Circuitos temporizadores con el 555?. Igual que con la fuente zener: Pones "Temporizador con 555" en Google, y te saldrán millones de resultados, en todas las posibilidades de disparo.

-El disparo del 555, evidentemente se hará por dos pulsos generados por una fotocélula (o dos fotocelulas...): Uno cuando tome la luz de la mañana, y otro cuando quede a oscuras por la noche. Deberías hacer un pequeño circuito con un transisor o un integrado 7414 para lograr un pulso de disparo "seguro y estable", que no le permita dispararse media docena de veces mientras cambia noche a día o viceversa.

-Bueno... el 555 deberás regularlo en "20 segundos" tal como dice el enunciado. Pero hay algo más: Pide "que quede en intentar de volver a alimentar": O sea que no necesariamente "el moor se detendrá a los 20 segundos exactos", sino que la detención deberá ocurrir con DOS condiciones:

a)Pasaron los 20 segundos

b)Un micro en el motor indica que "esta en intentar"

... Y con ambas, el circuito se detiene.

-También recuerda que, el 555 tiene una capacidad de corriente máxima de unos 100 mA, o sea que ni de lejos podrá manejar un motor (además que al medio estará el circuito de las condicionas a y b de arriba). Así que, para manejar el motor, necesitaras un relé o un transistor de mayor potencia. El motor, se supone que se alimenta con los 12 voltios del equipo solar... pero no te están diciendo "que potencia tiene". Eso deberías preguntarle al profesor (que de paso, hará ver que entendiste bien todo el ejercicio... y el profesor se olvido de darte un dato importante!)

Cuando sumes el consumo de todo el circuito anterior, ahora si, podrás calcular adecuadamente la fuente.

Si vas haciendo partes, y quieres que lo vaya corrigiendo, ningún problema

Buenas tardes,

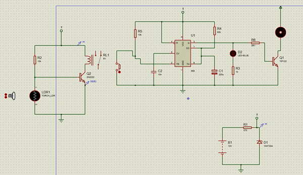
Pude Diseñar esté circuito y pude unirlo cumpliendo con el tiempo que son 20 segundos, pero la verdad no encuentro como crear algo adicional que si dejo  encendido la fotoselda está igual mente se dispare y apague el led.

Muchas gracias, quedo atenta.

Lo reviso y mañana te comento lo que vea en el circuito, porque ahora estaba ya por cerrar aca para salir!.

¡Gracias! 

Revisado el circuito, te comento, y de paso contestame la pregunta que va:

-El circuito del 555 esta todo bien

-La resistencia R2, deberias desdoblarla: Poner resistencias independientes para la base de cada transisor: El poner las junturas Base-Emisor en paralelo, hara que el que tenga menos caida de tension ahi se "trague la corriente"... y el otro probablemente encienda poco o no encienda. De paso, podras ajustar el valor de saturacion correcto para cada uno.

-La fuente, sinceramente no me puse a tomar la suma de todos los consumos, para ver si da bien la corriente. Revísalo bien, por las dudas. De todos modos, en paralelo con el Zener convendría poner algún electrolítico de unos 1.000 micros, para minimizar fluctuaciones, en paralelo con otro capacitor cerámico o poliéster de .1 para absorber picos. Los "1.000 micros", no lo elijo arbitrariamente: Tomo un valor SUPERIOR al que usas en el 555, para que la corriente que tome, no me afecte a la fuente, ¿ok?

-En la salida del relé, no se si el profesor lo toma así o no (el circuito básicamente esta bien), pero hablaba que "El motor tiene que quedar en intentar de volver a alimentar": Eso significa que tal vez debería haber en algún lugar un fin de carrera que lo "deje posicionado" . Eso tendrías que consultarlo con el profe que te dio el ejercicio, a ver "como quiere la salida".

-La entrada es donde esta el problema, así que acá subdivido las cosas:

-En paralelo con la fotorresistencia, debería haber un capacitor que en el conjunto, te de una constante de tiempo de unos 10 segundos al menos: La función de eso seria que el circuito del transistor no tome "pulsos aleatorios" que se pueden producir al cambio de "luz a oscuridad" o viceversa.

-El circuito de disparo, debería ser DOBLE: De modo que, uno se accione con el paso "luz a oscuridad", y el otro con el paso "oscuridad a luz"... y a la salida SUMAR los pulsos para disparar el 555.

Ahora va la pregunta que me tienes que responder: En en el curso, ya te enseñaron a usar integrados de lógica, ¿o debe resolverse todo con "lógica con transistores"?. Quiero saber eso, para orientarte con algún circuito que te haga lo que digo arriba: El "doble pulso". La pregunta va porque si puedo usar un integrado de lógica, es mucho más fácil y seguro, pero con transistores, también se puede hacer.

Contestame eso, y te aclaro entonces esa ultima parte.

Buenas tardes, 

No, aún no nos han enseñado esa parte, la tenemos planeados empezar en el transcurso de la otra semana.

Saludos.

Ok. Revisa lo que te dije mas arriba, y el circuito con transistores lo preparo y subo mañana el diagrama.

Respuesta
1

Tengo el mismo ejercicio acá expuesto... ya he hecho gran parte, lo único que me falta es accionar el botón (o lo que necesite poner) que cierra el circuito del 555 para que envíe la señal al motor... Eso por medio del relay... te dejo una imagen

Añade tu respuesta

Haz clic para o

Más respuestas relacionadas