Interpretación de las ondas sinusoidales del multivibrador astable.

Si alguien me puede explicar de la manera más sencilla possible los ciclos del multivibrador astable se lo agradecería mucho me tiene muy liado.

Yo entiendo que cuando el led se enciende la tensión cae enpicado del CH1 y luego la tensión que llega al transistor CH3 ba subiendo asta que se apaga el led, que es cuando cae en picado.

Y luego el CH2 Y CH4 seria lo mismo pero al revés de los otros dos.

2 Respuestas

Respuesta
2

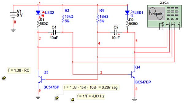
Para entender las curvas del osciloscopio debes ver un poco como funciona este circuito. Se llama multivibrador astablE. No tiene estados de equilibrio estables.

Si conectas la alimentación desde 0 ocurre que, como es un circuito totalmente simétrico las corrientes de colector de ambos transistores serian las mismas. Pero como sabrás no hay dos transistores exactamente iguales, ni dos resistencias, ni dos capacitores... por lo que el estado de equilibrio se rompe naturalmente... supone que Q3 conduce un poco más que Q4... Luego el potencial de 2 sera levemente inferior al de 5 ... luego el capacitor C4 transmite esa disminución de potencial a la base de Q4 con lo que ... Q4 pasara a disminuir su corriente de colector... esto hace aumentar la tensión del punto 5 ... y a través de C5 se transmite ese crecimiento a la base de Q3 ..., aumentando así la corriente de colector de Q3... este proceso se va multiplicando y la corriente de Q3 llegara a saturación mientras que la base de Q4 se hace tan negativa que instantáneamente lleva a Q4 al corte.

Pero ahora C4 ( totalmente cargado = potencial negativo de 3 máximo) se va descargando a través de resistencia R3 de 15K de y la tensión del punto 3 sube gradualmente hasta hallarse por encima del valor de corte y Q4 pasa a conducir nuevamente. Cae la tensión del punto 5 ... que se transmite a través de C5 a la base de Q3... la corriente de Q3 comienza a decrecer por la misma acción acumulativa de antes y llega a que Q3 se corte y Q4 conduzca.

Los capacitores de acoplamiento C4 Y C5 son grandes y las resistencias R3 y R4 de Q3 y Q4 también lo que hace que puedan obtenerse periodos de oscilación apreciables eligiendo valores apropiados de R3 y R4.

La onda resultante te difiere bastante de una sinusoide y se acerca más a una onda cuadrada.

Esto seria una explicación más o menos detallada de lo que ocurre aquí. Todo esta relacionado con los transitorios de corte y saturación de ambos transistores.

Solo faltaría agregar que, al establecerse la conducción en cualquiera de los transistores el capacitor asociado conecta su lado colector a tierra con lo que esta referencia de tensión baja prácticamente a cero... lo que significa que el lado base del transistor contrario pasa bruscamente a una tensión negativa... esto te explica la brusca disminución en la onda triangular de un transistor al valor (-) de la tensión colector del otro...

Respuesta
1

Nada que añadir a la explicación de albertx, solo decirle que las formas de onda no tienen nada de sinusoidales.

En colectores es una onda cuadrada por encima del cero, y en bases una forma de onda que es cuadrada en su parte positiva y casi triangular en su parte negativa.

Añade tu respuesta

Haz clic para o

Más respuestas relacionadas