¿Cómo modificar fuente alimentación laboratorio?
Necesito algún experto entendido en temas de electrónica o fuente de alimentación para aclarar las dudas que tengo.
Dispongo de un par de fuentes de alimentación para servidores (24v 50 amperios) y ahora mismo no les estoy dando uso, entonces he pensado en usar estas fuentes para hacerme una fuente de laboratorio potente, regulable en tensión e intensidad, ya que las fuentes de laboratorio que venden desarrollan poco amperaje, (es difícil encontrar de 20 amperios) y además se disparan los precio por encima de los 500 euros cuando todos sabemos que los componentes que lleva una fuente suelen ser baratos, sin ir más lejos, las 2 fuentes de potencia HP que tengo me costaron 30 euros las .
Dicho esto, entonces mi pregunta es, ¿seria viable hacerme con una fuente de laboratorio económica de 30 v hasta 10 amperios de salida y modificarle los componentes que tiene para aumentar la potencia? Supongo que habría que cambiarle algunos transistores o ciertos componentes para que me permitiera el manejo de mayores intensidades. Podría reutilizar los componentes de mis fuentes HP o comprar componentes sueltos para llevar esto a cabo.
Tengo algunos conocimientos en electrónica y se me da bien soldar.
2 respuestas
Puede que haya alguna posibilidad, pero lo primero que se debe conocer es que clase de fuente es, es decir, que lleva por dentro. Unas fotos claras serán muy útiles
Hola! Gracias por responder.
La fuente de laboratorio aun no dispongo de ella por lo que no puedo ofrecer fotos del interior, lo único que puedo mostrar son sus características aquí:


Hasta que no sepa si me puede servir para lo que quiero hacer no voy a comprarla, de todas formas es un modelo económico (80 euros) por lo que si hubiera alguna posibilidad de aumentarle la potencia de salida no me importaría comprarla.
Si me comentas que esto podría llevar mucho trabajo o el reemplazo de la mayoría de componentes quizás me convenga hacer una fuente desde cero.
Me he liado... Yo entendí que tenía unas fuentes de 24V 50A que quería aprovechar par hacer otra fuente. Por esto le pedía que me mandara fotos de estas fuentes, no de la que quería hacer. Visto esto, mejor olvídelo.
No te preoocupes, lo que comentas de modificar estas 2 fuentes que tengo yo también lo he barajado ya que las tengo, son 2 fuentes de 12v cada una a 47 amperios, la idea seria sumarle los voltajes para obtener 24 o 30 voltios si fuera posible, de amperios la verdad van sobradas. Si esto si es posible si que ñe podría mandar fotos de las fuentes abiertas, y podría hasta buscar algún plano de este modelo.
Gracias
¿No eran de 24V...? En principio todas las fuentes se pueden conectar en serie, obviando circunstancias como si tienen masa común. Si conecta estas dos fuentes de 12V (antes 24V), obtendrá 24V (antes 48V).
Por lo que ahora entiendo, desea obtener tensiones diferentes y ajustables, por encima de las de la de estas fuentes (que considero fijas), ponienolas en serie con otra ¿Acaso la de la foto? ¿O quiere transformar alguna de ellas para que sea ajustable?. ¿Me he vuelto a liar...?
Envíeme lo que desee y dígame bien claramente lo que quisiera hace.
Perdona fui yo quien me lié y luego te lié ati. Mis fuentes HP son de 12V a 47 amperio cada una, parecen bastante buenas, sin entender demasiado, los componentes que veo dentro parecen de calidad, con buenos disipadores.
Mi intención iniciar es hacerme una fuente regulable tanto en voltaje como en intensidad de corriente, he visto varios videos que enseñan como construirla desde cero, el problema es que los esquemas y las explicaciones están pensadas para fuentes más modestas (hasta 10 amperios) y yo necesito más potencia ya que la quiero para alimentar varios motores de 24 voltios en continua y que consumen una media de 10 amperios con carga.
Entonces ya que tengo 2 fuentes con buenas características para aprovechar sus piezas, me gustaría saber de que forma puedo usarlas, en principio de potencia voy sobrado, 47 amperios es una cantidad elevada de potencia, pero me gustaría que tuviese algo más de voltaje, no se si sera posible llegar a 30 voltios, quizás uniendo los 2 transformadores de mis fuentes y añadiéndole algunas espiras de cobre a la bobina secundaria pueda obtener esos 30 voltios, seguramente tu puedas aconsejarme en ese aspecto, o si sabes de algún sitio donde puedan vender transformadores de 220 Vca a 30 Vca pues también me valdría.
Por otro lado podría usar los componentes de estas 2 fuentes para trabajar con esos 47 amperios de potencia, no se si será difícil sacar estos componentes y empezar a montarlos en una PCB desde cero, o si por el contrario con alguna modificación a mis fuentes seria suficiente.
Te dejo imágenes de una de mis fuentes, la otra es idéntica, no entiendo demasiado por lo que no se donde se encuentra el puente de diodos, si necesitas alguna imagen más de algún compoente házmelo saber.
Si crees que es interesante desmontar estas fuentes y usar sus componentes pues ya la desmontaría y te pasaría fotos de todos los componentes.
Gracias por la ayuda.










Fuente muy compacta y con mucha "pasta", pero una estupenda fuente conmutada. Yo no la destruiría, la guardaría o intentaría venderla en algún sitio.
Las fuentes de laboratorio (ajustables desde cero en tensión y corriente), no suelen ser conmutadas, si no lineales, y para que no sean enormes, antes del regulador lineal incluyen un pre-regulador. Así debe ser la de la primera foto, que es bastante pequeña para ser de 5A.
Lo que veo más factible, sería modificar la fuente de laboratorio para poder doblar su corriente, pero debería verla por dentro (e inclusive tener su esquema), o que yo le enseñara como se hacen las fuentes lineales, y Vd la hiciera.
Hace unos 25 años escribí un libro (ya se agotó) teórico explicándolo, y hace unos pocos quise reescribirlo y reeditarlo puesto al día. Como no le interesó al editor, no lo terminé, pero tengo algunos capítulos reescritos que le puedo mandar. No incluye esquemas resueltos.
¿Está dispuesto a estudiar...?
Es que la verdad estoy indeciso, no se si me conviene "pringarme" y empaparme de sabiduría montándome yo mi propia fuente, y usando algunos componentes de las fuentes HP o incluso comprando los elementos que hiciesen falta, no me importa gastar en mi proyecto porque necesito tener mi propia fuente regulable para mis proyectos y pruebas.
Lo que tengo miedo es a adentrarme en la construcción de la fuente y por falta de algún conocimiento no pueda acabarla, y ya se sabe que el tiempo es oro y como yo trabajo bastante, cuando tengo un rato libre para mis proyectos pues me gusta ir un poco sobre seguro.
Por lo que barajo 3 posibles opciones:
-La primera como ya te he comentado es armar la fuente desde cero, para ello necesitaría un esquema para desarrollar una fuente de 30 v y de al menos 30 o 40 amperios de potencia.
-La otra opción seria comprar una fuente de laboratorio económica regulable en voltaje y tensión (30 voltios y 5 amperios) para después modificarla y me permita más amperaje. La ventaja de esta opción es que la fuente ya esta montada, regulada y bien presentada a un buen precio, la desventaja es que no se si conseguiría planos de los componentes, lo único que podría hacer es desmontarla bien y hacerte una lista de los componentes que veo en ella.
-La ultima opción seria comprar una fuente de laboratorio más avanzada y cara (una de 30 v y 20 amperios, también regulable todo) que aunque es casi 4 veces más cara que la otra fuente de laboratorio, en el caso de que no me puedas ayudar a subirle la intensidad o no se pueda, pues me conformaría con esa potencia de 20 amperios, en cambio si me compro la otra más barata y no la puedo modificar pues no me serviría para mis proyectos una fuente de 5 amperios y seria dinero perdido para mi.
¿En serio publicastes un libro sobre como hacer una fuente? Si estas explicado de forma sencilla podría ayudarme la verdad.
Si me ayudas a llevar a cabo mi proyecto por su puesto le compensaría, ya que no encontrado nadie que pueda solucionarme mi problema.
Quizás con los datos que te he dado podrías aconsejarme que hacer, y si crees que de manera casera se puede construir una fuente con esas características pues tiramos para adelante.
Si escribí un libro que se publicó.
Las decisiones son algo muy personal...
Si yo te ayudara a diseñar la fuente (no cobro por ello) no te dejaría "colgado", pero tengo esquemas resueltos, porque lo que me motiva es enseñar.
En la red hay un montaje que hace algo parecido, éste:
http://www.forosdeelectronica.com/proyectos/fuente-variable.htm
A mi no me convence mucho, pero no dudo que funcione. Como la potencia es baja y no incluye pre-regulador, el transformador TR1, el puente de diodos D1 a D4, el condensador C1, el transistor Q2 y su radiador KK1, y los cables anexos, deberían reforzarse mucho, y resultaría muy grande si quiere tanta corriente.
Pues seguramente me decida por montar mi propia fuente, lo que necesito es el esquema con las especificaciones que necesito.
He visto el esquema que me has pasado, viene muy bien explicado todo y muy gráfico y por lo que veo lleva 2 rectificadores de corriente, el problema que supongo que tendría que cambiar de ese esquema bastantes componentes ya que preciso de más potencia.
Yo tenia por ahí este esquema que es muy sencillo y que soporta hasta 10 amperio, dime que te parece, quizás sea algo simple.

¿Seria interesante usar algún programa de circuitos electrónicos para hacer un esquema propio e ir añadiendo componentes para simular los consumos?
Saludos.
Este montaje no llega a 0 tensión (desde 1,2V), ni regula la corriente.
http://www.st.com/content/ccc/resource/technical/document/datasheet/group1/a0/db/e6/9b/6f/9c/45/7b/CD00000455/files/CD00000455.pdf/jcr:content/translations/en.CD00000455.pdf
Además incluye una mentira importante. En una fuente ATX, el cable azul, que algunas ya no llevan, no puede suministrar más que una corriente baja, (en su su fuente 0,5A) y no puede servir para obtener los 10A que dice poder entregar.
Vd. Opina que la fuente que le cité, está muy bien explicada, pero ¿Se ha preguntado de donde obtendría el transformador TR1?
Entonces por lo que veo tendré que hacerme yo mi propio esquema o buscar alguno que se ajuste a lo que yo necesito y sobredimensionar los componentes para aumentar su potencia.
Seguiré mientras buscando algún esquema que pueda servirme.
Lo malo es que no lo ve... Un esquema correcto, siendo mucho no es todo, hace falta encontrar los componentes para construirlo, y la mayoría de fuentes lineales llevan transformadores que son especiales, y o bien tienen que encargarse a un constructor, o hacérselos uno mismo. ¿Cómo? Estudiando.
Como se decía en un anuncio: "Vea, compare y si encuentra algo mejor: Cómprelo"
Yo me comprometo a criticarle lo que encuentre, y cuando se canse, y esté dispuesto, le enseñaré.
- Compartir respuesta
Las fuentes conmutadas se pueden modificar para variar el voltaje "ligeramente" estas estabilizan el voltaje de salida con filtros (capacitores) y posteriormente toman una lectura del voltaje final que mediante unas resistencias y un circuito integrado que actúa como un diodo zener regulable y un octocoplador mandas una señal al PWM que regula la anchura de pulsos y por tanto modifica el voltaje a la salida. No se si he hablado en chino, te mando una web donde te lo explica mejor:
http://fidestec.com/blog/fuentes-de-alimentacion-conmutadas-08/
Con esto quiero decir que si varias los valores de resistencia (diría que es R2 en este caso de la figura 3 pero seguro es R1, R2 o R3) y colocas un potenciómetro con un valor ohmnico "parecido" al de la resistencia a la que sustituyes podrás variar el voltaje de tu fuente. En principio no debería pasar nada por disminuir el voltaje, si lo subes es otra historia, deberías sustituir condensadores de filtro a la salida para que no estallen al aumentar el voltaje. Esto te permitirá hacer modificaciones del voltaje, pero ten en cuenta que si subes el voltaje y por ejemplo tu fuente de 24V a 50 Amperios la subes a 30V a 50 Amp se quemara (deberías exigirme menos amperaje), dado que has aumentado un 25% la potencia y no creo que los componentes resistan eso. Se calentaran y se estropearan.
Si tienes una fuente conmutada y no le tienes mucho cariño puedes probar de ponerle un potenciometro adecuado en sustitución a la resistencia y probar de variar el voltaje. Ah, la resistencia al aumentarla sube el voltaje y al disminuirla baja el voltaje, por tanto has de determinar que resistencia es, saber su valor (suele ser de 20 a 40K ohms) y decidir que rango de voltaje quieres trabajar y conseguir un potenciómetro adecuado.
Hola Albert, gracias por contestar, la verdad que debido a mi limitada experiencia en el tema no me permite entender del todo muchos de los conceptos que me comentas.
Mi intención es hacer una fuente de 30v a 30 o 40 amperios regulable, tener tengo medios para hacerlo (tengo herramientas, soldador, varias fuentes y una tienda cercana de electrónica) el problema es que no se si me conviene modificar las 2 fuentes que tengo y aprovechar sus componentes, o por el contrario es mejor modificar una fuente de laboratorio aumentándole la potencia. Como no se que va a llevar menos trabajo o en cual tengo más posibilidades de que me salga bien el "invento", por eso pido ayuda.
En cuanto a lo que comentas de ponerle un potenciómetro a la resistencia de mi fuente, me parece una buena idea, pero, ¿de igual forma podría colocarle otro potenciómetro para variar la intensidad de corriente? Supongo que debería de proteger ciertas partes de la fuente por el aumento de consumo y temperatura.
Saludos
La intensidad no viene definida por la fuente, si no por el equipo que enchufes a la fuente, por ejemplo una bombilla incandescente de 100W conectada a la red de 230V dejara circular 0,43 Amperios. (Potencia=Voltaje x Intensidad) 100W=230V x 0,43 A.
Da igual que conectes esa bombilla en una instalación con una potencia contratada de 2300W (10A) que la conectes en una casa más pudiente con 5700W contratados (25A)
El único problema es que conectes una vitrocerámica de inducción con picos de hasta 6700W de potencia a la instalación de 2300W, en ese caso sin duda saltara el ICP o en el caso de los nuevos contadores cortara el consumo.
En el caso que conectes algo de más amperaje de lo que puede dar tu fuente esta trabajara al 100% en un periodo más o menos largo hasta que se queme el componente más sensible por sobrecalentamiento. La intensidad da la que le pida el equipo que conectes o si cruzas los cables de salida de la fuente dará el máximo de la misma. Muchas fuentes cuando se cortocircuitan tienen sistemas de autoapagado para protegerse, podría ser tu caso. De todas formas cuanto menos intensidad le pidas más años te durara la fuente.
Tema voltaje deberías sustituir la resistencia en cuestión que con el esquema de la fuente debería ser fácil encontrarla. Y si no con unas fotos bien hechas de la parte superior e inferior de la placa también serviría. Una vez encontrada la sustituyes por el potenciómetro adecuado. Y deberías mirar los condensadores de salida de la fuente. Si entrega 24V supongo que no serán de 25V al menos deberían ser de 35V si fuera ese el caso deberías sustituirlo/s por unos de 50V con la misma capacidad o incluso se puede poner algo más. Nunca menos. No estaría de más buscar la forma de disipar mejor el calor. Ya sea poniendo algún ventilador extra (si lo pones debe mejorar el flujo de aire nunca pongas dos ventiladores contrapuestos por que seria peor que tener solo uno.) y/o agrandando las rejillas de ventilación...
Una vez hecho esto yo iría probando. Podría quemarse el puente de diodos, el filtro primario... pero si te falla cualquiera de estas partes puedes sobredimensionarla para que trabaje más liviana.
Perdona, ahora vi las fotos de las fuentes y me he enterado bien. La fuente no es una de 24V a 47A si no que son dos de 12V a 47A que las conectarías en serie para dar los 24V y aumentarlos a 30V. Ok, pues a lo que ya he dicho añadiría que lo lógico sería tener los condensadores de filtro de salida de 16V o 25V. Si son de 16V y vas a trabajar a 15V no te sirven, hay que poner unos de 25V. Si son de 25V puedes mantenerlos, si se hincharan habría que poner unos de 35V pero eso ya sería más adelante.
Como opción de mejora y para estabilizar aun mejor el voltaje podrías poner las dos fuentes en serie dando los 24-30V y a esta ponerle un capacitor de salida combinada de 50V. De sea forma estabilizarías la salida combinada de las dos fuentes. Además yo le añadiría un voltímetro a la salida de cada fuente para cuando hagas la regulación sean 15+15V (si consigues los 30V dando a una 13V y a la otra 17V acabaras quemando alguna fuente), si quieres un voltímetro más a la salida del condensador que te he comentado antes o puedes dejar conectado el multímetro a la salida.
Cuando todo vaya bien yo desarmaría las dos fuentes y las metería en una caja algo más espaciosa para poder poner un par de ventiladores y crear un flujo de aire para refrigerarlas.
Me parece muy interesante lo que me comentas, pero hay cosas que entiendo y otras que solo "a medias" y me saturo ;)
Antes de empezar a comenzar a construir mi fuente me gustaría tener claros algunos conceptos.
Lo que comentas de que la intensidad viene dada por la carga que conectemos a la fuente lo entiendo, pero quizás no me queda claro algunos conceptos, si por ejemplo mi fuente puede entregar un máximo de 20 amperios, entiendo que no podre conectarle ningún motor que supere ese consumo por que estaría forzando la fuente, pero si por ejemplo le conectase un motor que consumiese una media de 5 amperios, mi fuente de 20 amperios lo movería sin dificultad, pero como bien sabes a ciertos motores al aplicarle una carga mediante par en el eje, lo que suele ocurrir que el motor consumiría más potencia, pudiendo llegar hasta los 10 amperios, corrígeme si estoy equivocado, no soy muy entendido pero si que he realizado pruebas con motores que consumen y he observado esto, entonces mi pregunta es, ¿yo podría limitar la intensidad que entrego a ese motor a un cierto valor que yo establezca en la fuente? Por ejemplo coloco en la fuente que quiero que el motor me consuma un máximo de 6 amperios, por lo que debería de ocurrir al exigirle yo más trabajo (par) es que el motor vajaria su voltaje para respetar ese consumo.
Hay muchos videos en la red que muestran algo parecido a lo que yo te comento, veo gente que modifica la potencia y el voltaje de los elementos que conecta, incluso vi un video en el que había una fuente que tenia 2 displays, uno para V y otro para A, pues la estando la fuente sin ninguna carga, al pulsar un botón, se activaba el display de la intensidad y podía prefijar un valo de amperios, luego soltaba el botón se iva la carga (supongo que tendría la fuente alguna resistencia muy gorda unida al normalmente abierto del botón) de esta forma al conectar un motor o una bombilla pues ya tenia ese consumo que había especificado, me parecido muy interesante eso la verdad.
Bien ahora llegan mis preguntas de principiante:
Estas fuentes las he usado de forma independiente para alimentar a 12 V un sistema de movimiento de un simulador que construí, y necesitaba bastante potencia, luego quise cambiar a 24 voltios para que los motores trabajasen más desahogados y no consumiendo tanto, entonces lo que hice fue seguir un tutorial en el que uni las dos fuentes en serie justo en la salida, tube que aislar un tornillo interior para evitar corto y en principio al medir me daba 24 voltios, pero al colocar las fuentes en mi cacharro y exigirle potencia, siempre una de las 2 fuentes se me desconectaba y se me quedaba el sistema en 12voltios (esto ocurría al minuto o menos de trabajar las 2 en serie) por lo que desistí de ese invento, mi pregunta es, ¿esa es la forma correcta de unir 2 fuentes en la salida? O debería de sacar los transformadores de las 2 fuentes y unirlos en serie,
¿Cómo puedo aumentar cada fuente hasta los 15V para que al sumarlas obtenga los 30 V?
Cuando tenga un poco claro el montaje, lo que haré será colocar el interior de las dos fuentes en una caja bien preparada con mejor flujo de aire y le pondré 2 displays y los potenciómetros de regulación.
Saludos.
He leído el enlace que me has pasado y desde el principio, y ahora entiendo todo lo que me comentabas al principio, no sabia como funcionaban las fuentes conmutadas, la verdad pensaba que todas las fuentes funcionaban con un transformador a la entrada y listo.
Pues entonces a estas fuentes puedo modificarle el voltaje de forma "facil" tan solo colocando un potenciómetro en el sitio adecuado, lo que debería de hacer es redimensionar desde un principio los componentes que no enten a la altura de manejar 30 voltios, así me ahorrare posibles roturas, pues cuando pueda desmontare la fuente y te mandaré fotos haber si vemos mejor los elementos que tiene.
Te envío un par de videos para que te hagas una idea de lo fácil que es alterar el voltaje:
Mira este chico lo hace (la resistencia es la que va del positivo de la salida del filtro al TL431):
https://www.youtube.com/watch?v=-sZHuQgqbas
Aqui tambien lo explica:
https://www.youtube.com/watch?v=3yLMaUcMbKU
El problema de unir dos fuentes es que la corriente de una afecta a la otra y se protegen. Pero creo que se podrían saltar esas protecciones usando un doblador de voltaje y diodos, mirate este video y te explico:
https://www.youtube.com/watch?v=8n1RHhw1cRM
Este video usa corriente alterna pero la idea seria hacer un circuito parecido poniendo diodos de mucho amperaje a las salidas de las fuentes de alimentación que cada una alimentara un condensador.
De todas formas creo que se acabaran quemando alguna de las dos fuentes, tienes armónicos y las corrientes de rebote te podrían hacer saltar los los aires los condensadores.
Te propongo otra cosa a ver que te parece.
¿No necesitas que sea muy eficiente no? Pues hazla a partir de un transfo de microondas!
Es super sencillo yo hice un transfo de esos para poner al rojo alambres!
Sacas el devanado de alto voltaje del transfo de microondas y luego le das las vueltas que necesites hasta alcanzar el voltaje deseado unos 20-25V de alterna (luego en continua te subirá a 30v) solo necesitarías un buen puente de diodos y un buen condensador electrolítico a la salida, Esta fuente te podría dar más de 50 Amp momentáneamente, pero tendrías que refrigerar muy bien el transfo si le exiges mucho amperaje. Lo bueno es que solo necesitas un cable gordo, un transfo de microondas y puente de diodos de muchos amperios (o varios más pequeños) y un condensador de 50V gordo.
Cada vuelta que le pongas al secundario es aproximadamente 0,8 V es decir que con unas 25 o 30 vueltas tendrías el voltaje adecuado.
Aquí no habría problema en montar dos transfos de la misma potencia en serie para doblar el voltaje o en paralelo para doblar la intensidad.
Mirate el video:
https://www.youtube.com/watch?v=w9sFQoXcqaE
Esta fuente es menos eficiente pero es más dura.
Parece muy sencillo el proceso según he visto en los videos, y la verdad mi idea original era modificar estas fuentes para aprovecharlas, pero si es cierto que hay posibilidades de quemarlas o estropearlas al unirlas pues la verdad me tira para atrás.
Lo que comentas del transf de microondas lo que me preocupa es el alto voltaje que manejan sus devanados, según vi hace un tiempo son bastante peligrosos y no se si seria seguro estar manipulándolos ya que no tengo mucha experiencia, pero si crees que es una tarea sencilla y puedo conseguir 30 v y al menos 40 amperios pues acabaría intentándolo, eso si con tu ayuda a poder ser.
El tema de la eficiencia en principio no me preocupa, lo que más me interesa es que tenga potencia, y pueda ser regulada en voltaje y potencia, entonces podría intentarlo.
Supongo que necesitaría un `puente de diodos parecido a este de 50 amperio 1000v

¿Me recomiendas crear un esquema eléctrico con algún programa para ver que elementos y que secciones necesito?
Saludos.
Vamos por partes:
El tranformador de microondas (la parte de alto voltaje) es peligroso en dos momentos, cuando esta enchufado y cuando esta apagado pero tienes el condensador de alto voltaje cargado.
Exceptuando en esos dos casos no hay peligro. Entonces lo que hay que hacer es primero de todo conseguir el transformador de un microondas, si lo consigues suelto el peligro desaparece, si esta metido en un microondas entonces aunque no este enchufado si que hay peligro.
Aqui tienes un video de como se descarga el capacitor de alto voltaje del microondas, no se ve en el video pero entre los dos destornilladores se pone un cable uniendolos para que descargue o un cable con pinzas de cocodrilo. La idea es cortocircuitar el condensador estando bien aislado.
https://www.youtube.com/watch?v=yZntGZJjqsE
Normalmente estos condensadores se descargan solos pero no te puedes fiar.
Una vez lo tengas descargado desconectas los cables del transfo tanto los del primario (cable grueso) como el segundario (cable fino de alta tensión) veras que tiene otro cable mas en medio de los dos bobinados ese es de poco voltaje pero hay que desconectarlo también. Yo los desconecto con alicates de electricista o si no corto el cable con alicates de electricista, por seguridad estando aislado. Una vez el transfo tiene todo los terminales quitados (sobretodo los que van al condensador de alta tensión) Ya es totalmente seguro.
Luego tendrás que eliminar el bobinado segundario (hilo fino) y el bobinado central de un cable rojo del video que da unas pocas vueltas.
Te dejo un video:
https://www.youtube.com/watch?v=pjzW2CzC90o
Aquí no hay riesgo eléctrico pero si te puedes cortar o dar un pellizco con el alicate o la sierra al hacerlo.
Para hacer el bobinado necesitaras cable gordo yo use cable toma de tierra pero lo ideal es usar un aislante que resista bien la temperatura (tipo fibra de vidrio) Tienes que calibrar para que te deje dar las 25 o 30 vueltas que necesitas pero que sea lo mas gordo posible para evitar calentamientos. Cable de 10mm2 seria lo ideal de 95Amp pero si ves que no va a entrar puedes usar cable de 6mm2 (70 Amp el que se usa para el horno/vitro).
Si haces numeros un transfo de estos es de unos 700 a 1000 Watios. Por tanto si divides la potencia por el voltaje de salida en alterna unos 25V (en continua subirá a 30V) te da 40 amperios como máximo. Si ves que la fuente va justa puedes poner dos transfos en paralelo con los mismos voltajes o hacer dos transfos con dos puentes de diodos independientes (cada uno el suyo) y unirlas en el filtro. Si unes los transfos en paralelo deberias hacer lo mismo con las entradas del primario. Creo que es mejor unir la corriente a la salida de los puentes rectificadores. Mas que nada por que si hay un numero de espiras diferente en los primarios de cada transfo no se que pasaria (nada bueno). Si fueran los transfos exactamente iguales si, pero no sera el caso.
El esquema elétrico no hace falta. Un enchufe al primario del transfo (el que no has alterado) del devanado que fabriques a las patas del puente de diodos de alterna. De las patas de continua del puente de diodos al condensador (mismo cable que el devanado) y ahi puedes poner un medidor de voltaje. Y de ahi todo con cable de 6mm2 o 10mm2 lo que hayas usado para el transfo a donde quieras meterle energía. Si quieres saber los amperios puedes poner una pinza amperometrica que por aliexpress venden unas muy chulas por unos 30€ y asi sabes cuantos amperios pasan en cada momento. (Las pinzas amperometricas en continua suelen ser muy caras. Si quieres el link de la que me compre yo te lo paso).
Ah, se me olvidaba el numero de vueltas lo tendrás que hacer a ojo. Cada vuelta son unos 0,8V pero no es una ciencia exacta. Ves probando poniéndole el puente de diodos y el condensador sin cortar el cable. Y pruebas que voltaje da, que es alto quitas alguna vuelta, que es bajo das más vueltas. Procura quedarte 0,5 o 1 V por encima en circuito abierto. Al consumir supongo que bajara. Cuanta más capacidad tenga el condensador de salida más estable entregara el voltaje, siempre 50V o más.
Sin duda me conviene comprarme un transformador de microondas suelto y así me ahorro el tener que desmontar el microondas, aunque por lo que he visto incluso algunos microondas nuevos son más baratos que comprar el transformador suelto.
Ahora estaba buscando transformadores, y he visto varios, el problema que la mayoría no especifican la potencia, no se si serviría cualquiera, y los precios varían bastante, los he visto muy económicos desde 20 euros hasta los 100, y la verdad no se cual me conviene, lo hay también nuevos y usados, aconsejarme cual ves más indicado para hacerle modificaciones:
1-Este es usado pero a buen precio y no se le ve mala pinta, aunque no se la potencia
2-Este pone que es modificado que le han quitado el bobinado secundario (no se si esto me vendría bien ami) y no indica la potencia, pero esta muy bien de precio:
3- este es un poco caro, pero por lo menos es nuevo y especifica la potencia
4- caro pero nuevo
Otra duda relacionada con el transformador, ¿se le puede sacar de forma fácil a estos bobinados tensiones fijas de 12 y 5 V? Las usaría para alimentar los ventiladores o los displays (voltímetro, amperímetro)
¿Qué es una pinza amperimétrica? ¿Te refieres a las pinzas que llevan algunos polímetro? ¿Se le puede colocar a la fuente?
Cuando vea con más detenimiento los videos que me envías me leeré de nuevo tu mensaje y haber si voy entendiendo :)
Vamos por partes, tema transfo es tirar el dinero comprarlo, cada mes veo al menos un microondas tirado en el contenedor que tiene el transfo que quiero, además viene con un ventilador cojonudo a 220V que te permitiría desacerté de la fuente de 12V y ventila mucho más que los de PC. Pero si te quieres gastar las perras tu mismo. Yo tengo 3 en casa, uno "limpio" y otros dos para quitarles el devanado secundario. Además con dos motorcillos de ventilador de microondas hice un torno para tornear piezas de madera muy pequeñas, pero ese es otro tema. Mira si estas cerca de Barcelona y te quieres pasar te regalo uno o los dos. Lo malo es que uno es algo más potente que el otro. No son parejos.
Si lo vas a comprar yo cojeria el que ya le han quitado el devanado. Si no han estropeado el devanado primario te han quitado un montón de trabajo. Por menos de 30€ esta bien.
Yo no sobrecargaría más el trasfo. Si vas a poner ventiladores a 12V alimentalos con una pequeña fuente conmutada a 12V / 5V la puedes sacar de cualquier cargador de pc, impresora etc... Si no puedes poner una fuente de pc de 200 o 250W y te hace la función. Pero si consigues ventiladores de microondas te vienen que ni pintados.
Tema voltímetro los chinos en aliexpres te venden voltimetros hasta 99V DC que se alimentan con el propio voltaje de la línea DC que mide. El problema es el el voltaje para alimentarlo ha de ser de 4,5 a 30V y es un poco justo pero puede que encuentres algo parecido que no te de problemas, a mi me costo cada uno menos de 1€
Tema pinza amperométrica, es lo que tu dices es un multímetro con pinza, pones la pinza a la salida de consumo y te indica el amperaje que circula, igual que las de salen en los videos.
La diferencia es que la de los videos las colocan en corriente alterna y tu medirías continua. Hay pocas pinzas amperometricas que midan amperios en DC y baratas. Yo tengo esta:
Y va muy bien.
Hola de nuevo!
Yo quiero hacer una fuente con las cosas que lleva esta fuente de este video:
https://www.youtube.com/watch?v=hvWGu3fZc60&t=2s
Esta fuente me parece bastante completa y es regulable en tensión e intensidad, 2 display y además lleva ajuste fino y grueso.
Fíjate por el minuto 10 como el chico muestra como funciona el limitador de corriente que es lo que te comente que pulsando un botón hacías un preajuste de la corriente máxima que querías.
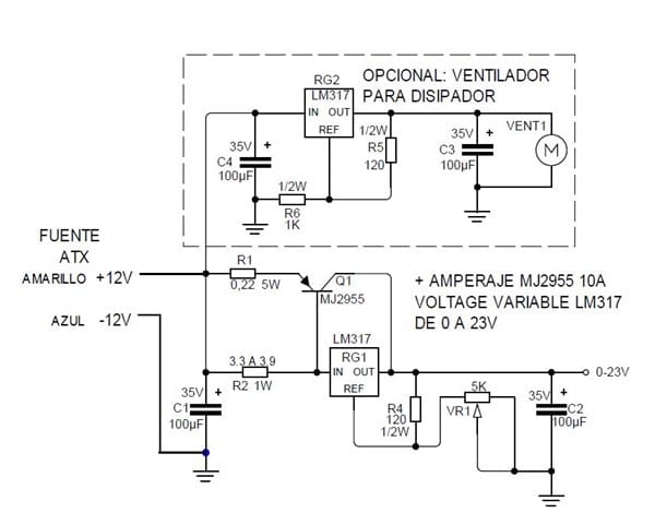
Estos son los esquemas de esta fuente:


Supongo que para lo que yo quiero hacer tendré que cambiar los integrados y redimensionar algunos componentes para que soporten más tensión.
Pues si es posible hacer una fuente de potencia parecida a la que te mostré con el transf de microondas pues empezaré a conseguir componentes.
La verdad que me harías un favor si me vendieses 1 transf con un ventilador ac, te doy por ella 30 euros, yo soy de Murcia asique el recogerlo en persona no seria una opción, la verdad prefiero un transf ya modificado porque es la parte más complicada de la fuente y si ya me viene hecho eso pues me quito de problemas, además tiene su valor que te hayas liado en sacarlo del micro y modificarlo, si no me la puedes vender pues compraría el transf modificado que te mande en el enlace.
En cuanto a lo de la salida de 12V tienes razón en lo que dices de no forzar más el transf por lo que optaré seguramente de meter alguna transf a 12 y 5 V de algún pc dentro de mi fuente, lo malo que el peso aumentaría considerablemente pero es algo que necesito.
Este tipo de fuente esta no esta pensada para generar unos 40 A se quemaría, la que te propongo con el microondas no esta pensada para tener regulación, si que podrías tener varios transfos bobinados a diferentes voltajes y cambiar el transfo usando el mismo puente de diodos y condensador (siempre que no sobrepase el voltaje).
El tema de regular los amperios se puede hacer, de hecho las máquinas inverter de soldar regulan el amperaje para que cuando se cortocircuitan entreguen el amperaje deseado. Y se hace con unos 200 Amperios o sea que si que seria factible, lo que no se es si puedes tener una fuente que regule el voltaje, el amperaje que te permita entregar 40 A y hacertelo tu mismo. Eso ya creo que supera las espectativas.
La verdad es que yo me dedico más a la reparación que al diseño, se como funcionan las cosas lo justo para intentar detectar las fallas, no para diseñarlas.
Entonces tendré que conformarme con una fuente más modesta o ya ver la manerda de modificar algún esquema y adaptarlo a mi gusto.
De todas formas muchas gracias por la ayuda, me ha servido para aprender cosas que desconocía.
Saludos!
- Compartir respuesta
Hola, reciban un cordial saludo desde, el municipio de Puerto Guzman en el departamento del Putumayo en Colombia. - Pablo Chare
Tengo un tema relacionado también con una fuente que quisiera pedirle al Señor Botijo Antiguo que por favor me colaborace y esta aquí en este enlace.Tengo una fuente que me arroja 27.5v. A 5amp. Fijos a la salida y quisiera modificarla para volverla variable o ajustable Muchas gracias - Pablo Chare
Incluya una dirección de E-mail y le contesto. Saludos. - Botijo Antiguo
[email protected] [email protected] de las dos o ambasMuchas gracias - Pablo Chare