Sensor al tacto con ne 555

Hola experto.
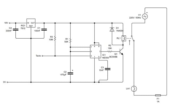
El circuito funciona perfectamente sin conectar la lámpara al relé. Al tocar el sensor el relé permanece activado unos 30 segundos y se desactiva pero si se conecta la bombilla, pasado ese tiempo vuelve a conectarse cíclicamente aunque algunas veces funciona correctamente. He probado a colocar un apaga chispas en los contactos del relé y mejora pero sigue con el problema.
1 respuesta
Respuesta de Botijo Antiguo
1
