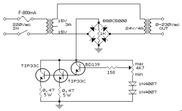
¿Cómo iría colocado el potenciómetro de este esquema?
Tengo este circuito y quería saber si lo he entendido bien de cómo va el potenciómetro y he hecho este esquema de como creo que va el potenciómetro colocado a este circuito. ¿Es correcta esta configuración que he hecho? ¿Qué pasaría si pongo un potenciómetro de 10 k en vez de 1k? Porque en el diagrama es de 1k. Pero tengo unos cuantos de 10k y me gustaría aprovecharlos. Y en este caso el voltaje es de 220v no de 110v. Gracias.


1 respuesta
Respuesta de Jose Miguel Sirgo Pascual
2



Seguramente El transformador varivolt seria lo ideal pero... son carísimos ! - albert buscapolos Ing°
Me Adhiero a los comentarios de Jose Miguel, el circuito original es de muy difícil ajuste, pero digo, el ZVS esta requiriendo 12 volts nominales. Y porque no consigues una fuente " switching" con esa potencia de salida en c.c. que las hay variadas y la montas como fuente de entrada ... - albert buscapolos Ing°