He visto algunas referencias a tierra fría y tierra caliente en circuitos electrónicos. (En revistas) En que consiste eso?

En temas generales, por ejemplo FUENTES. Dicen, por ejemplo, medición con respecto a tierra fría.

Supongo que tierra caliente es en primario del transformador, en una tarjeta, generalmente V CA y tierra fría en los circuitos que dependen del secundario, generalmente bajos voltajes en DC

1 respuesta

Respuesta
3

Tierra caliente es la masa de un circuito que no esta aislada de la red eléctrica y la fría es la que esta aislada de la red eléctrica.

Existe un tipo de masa que se llama flotante y es la que sirve de masa tanto para la alterna como para la continua en un circuito con doble línea de corriente una DC y otra AC.

La tierra o masa caliente se indica en las placas y en los esquemas encerrándola con un trazo perimetral.

Muchas gracias por su respuesta. Necesito mas información:

Usted me dice: Tierra caliente es la masa de un circuito que no esta aislada de la red eléctrica.

Entiendo que si el neutro está conectado a tierra, todo el circuito NO esta aislado de la red eléctrica. Tierra caliente. 

Si la línea a tierra solamente conecta las carcazas de los aparatos, entonces está aislada de la red y por lo tanto, es tierra fría.

Masa flotante. Entiendo que este caso es el de los vehículos, donde el potencial cero es el chasis, y en general plantas y otras cosas donde existe ese punto cero. Como que se parece un poco a la tierra fría.

No es correcto lo que supone.

En un circuito electrónico tenemos una parte que toma la corriente alterna de la red y la rectifica, la filtra y la tensión continua obtenida la manda a un oscilador que convierte esa corriente continua en corriente alterna de frecuencia ultrasonica manteniéndola estable en tensión mediante un lazo de relaimentacion.

Luego esa corriente alterna que sale del transformador chopper se rectifica y filtra para aplicarla a diversos circuitos.

Desde la toma de corriente de la red eléctrica hasta el primario del transformador chopper tenemos la zona caliente la cual si la tocamos aunque sea en su masa o tierra nos dará una descarga unipolar a tierra.

La zona que esta desde el secundario del trasformador copper en adelante es tierra fría y no te puede dar descargas al tocar su masa. Solo te dará corriente si tocas masa y un punto positivo que tenga suficiente voltaje para que por la piel circule la suficiente corriente eléctrica que es peligrosa cuando alcanza intensidades de 10 miliamperios en adelante.

La masa flotante es la que existe en un circuito que tiene tanto corriente continua como alteran y ambas retornan por esa masa.

Un ejemplo de masa flotante seria un portero electrónico que tenga pestillera accionada con alterna.

Tendríamos continua para el amplificador y alterna para la pestillera y ambas corriente circularían por el mismo nodo de la masa.

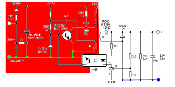
Le aporto un esquema de una fuente de alimentación conmutada donde vemos en rojo la zona caliente y dentro de esta la masa o tierra caliente en color verde.

El resto del circuito es la zona fría y su masa fría es de color azul.

El opto acoplador 4N35 es el lazo de realimentación que sirva para mantener estabilizado el voltaje.

Este componente esta aislado galvánicamente y usa la luz para acoplar la zona caliente y la zona fría con aislamiento eléctrico.

Añade tu respuesta

Haz clic para o

Más respuestas relacionadas