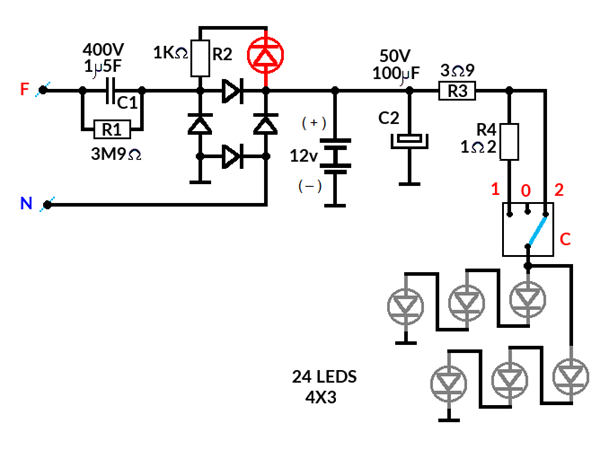
Buenas como reparar flexo de led
Ya e cambiado el capacitor (condensador) 50v 100uf dos veces, se pone muy caliente y se rompe.
Creo que tiene que ser otro componente el que hace que se rompa, necesito ayuda, gracias

2 respuestas
Respuesta de Jose Miguel Sirgo Pascual
Respuesta de Josu Diaz



