Ayuda circuito flyback
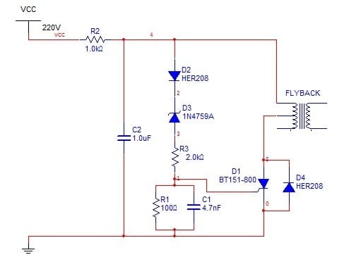
Tengo un problema con un circuito que estoy intentando reparar. Se trata de una cortadora de plasma. Esta, lleva un circuito de alta frecuencia. En el hay un oscilador RC que dispara un tiristor. La salida de este va conectada a un flyback (transformador de lineas) de una tv. El problema está en que por más que mido no consigo ver oscilación alguna en el circuito, por lo que el transformador de lineas no funciona ya que esta en continua. El aparato ya sufrió un intento de reparación por parte de otro técnico y no se si pudo sustituir algún componente por otro inadecuado. Te adjunto un esquema del circuito a ver si puedes decirme algo porque yo ya no se hacia donde tirar... Desde ya, muchísimas gracias por tu ayuda.

1 respuesta
Respuesta de Botijo Antiguo
1
