Botijo Antiguo

Botijo Antiguo

Soy ingeniero en Electrónica jubilado
 746K puntos  Cataluña, España @botijo7 desde - visto

Respuestas

Respuesta en y en 1 temas más a

Dimmer controlable mediante pulsador posiblemente averiado

Estos "Dimmers" son muy sensibles a perturbaciones eléctricas. ¿Ha instalado recientemente luces LED, fluorescentes compactos o reactancias eléctrónicas?
Respuesta en y en 1 temas más a

Regulador de voltaje de 0 a 2 V en pasos de 0.1 V

Por supuesto que sí. Haría falta saber también que corriente máxima debería poder entregar, aunque considerando que alimentaría un solo LED, creo que con 100mA habría suficiente. Es evidente que, como dice, sabe muy poco de Electrónica, porque la...
Respuesta en y en 3 temas más a

Centralita de garaje SOMMER dar de alta

No entiendo del tema. Algunos me sobrestiman.
Respuesta en y en 3 temas más a

Circuito astable 555 de electrónica digital falla

El esquema que adjunta es correcto para conseguir un ciclo con dos tiempos diferentes, aunque los valores de los componentes dan unos tiempos muy distantes de los que desea. El tiempo más corto de lo dos lo determina el producto de R1 y C1, que con...
Respuesta en y en 2 temas más a

Diferencia entre medición de bobina de un contactor trifásico y una bobina de motor trifásico.

La medición de continuidad es una función imprecisa, que actúa con cortocircuito o con resistencias bajas. Es evidente que entre la bobina de un contactor y las de un motor hay una gran diferencia de resistencia, con lo cual es normal lo que observa....
Respuesta en y en 3 temas más a

Fuente de alimentación duplicadora riso mz790u

Si dice ¿dónde? Que es bi-tensión, hay dos opciones. 1.- Que en algún sitio tiene que haber un cambiador de tensión. 2.- Que el cambio de tensión es automático cuando se conecta. De no tener la certeza de que el cambio es automático, y le consta que...
Respuesta en y en 2 temas más a

Conectar foco con detector de movimiento 12v a batería

Puede alimentarlo directo de la batería de 12V. Para saber el tiempo de duración de la batería, hay que conocer la capacidad de la batería en Amperios-hora. Suponga una batería de y 45 Amperios-hora y con un consumo de 10W, la duración sería 45 x 12...

Es compatible este integrado con el que tengo averiado?

El tipo es el marcado en primer lugar. El resto son referencias de fábrica referentes a la partida.
Respuesta en y en 1 temas más a

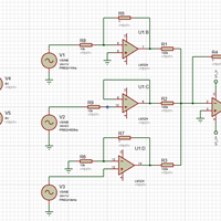
Crear una solución llamada mezclador de señal con amplificador operacional,

La etapa provista de AO, U1:D es un no inversor. La ganancia de este no inversores es igual a la relación R7 / R6 + 1, y si R6 = 10K, de donde, para que la ganancia sea de 7, R7 = 60K. Su salida será de 1 x 7 = 14 Volts p. y estará en fase con la...
Respuesta en y en 1 temas más a

Calcule el valor de R5 para que tenga una ganancia de 2 y el valor de voltaje de salida.

Para que la etapa provista de AO, U1:B gane 2 la resistencia R5 tiene que valer 20K.