Calcule el valor de R5 para que tenga una ganancia de 2 y el valor de voltaje de salida.
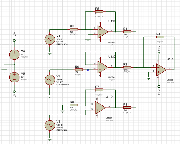
Identifique el tipo configuración del amplificador U1:B, calcule el valor de R5 para que tenga una ganancia de 2 y el valor de voltaje de salida.
Una fuente dual de +-9VDC y tres señales de entrada sinusoidales con los siguientes parámetros:
V1= 1Vp, 1Khz.
V2= 1Vp, 500Hz.
V3= 1Vp, 3Khz.

1 respuesta
Respuesta de Botijo Antiguo