Botijo Antiguo

Botijo Antiguo

Soy ingeniero en Electrónica jubilado
 746K puntos  Cataluña, España @botijo7 desde - visto

Respuestas

Respuesta en y en 4 temas más a

Determinar el estado del diodo en un circuito

Considere que el diodo no está. En estas condiciones, la tensión en extremos de R2 será de Vs x R2/R1+R2 = 8 Voltios. En extremos de la serie formada por VB y R3 la tensión presente es VB, porque no hay corriente e = a VB = 11V. Si se considera la...
Respuesta en y en 3 temas más a

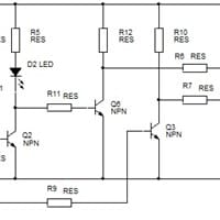
¿Este circuito debería funcionar en físico?

Como no lo cuenta hay que deducir, que se desea obtener una corriente de salida (un 1 en OUT) con corriente en R1 (un 1 en IN y LED1 luciendo), si el contacto en la base de Q2 está cerrado (LED2 luciendo), gracias a la función lógica AND construida...
Respuesta en y en 1 temas más a

¿Cuál es la diferencia entre Neutro y Tierra?

La diferencia entre el conductor de Neutro y el conductor de Tierra, es que el conductor de Tierra no conduce corriente en condiciones de normalidad. Si se conecta el Neutro a Tierra en un punto del circuito eléctrico (su casa por ejemplo), cuyo...
Respuesta en y en 4 temas más a

Cómo conectar una célula de carga a un amplificador operacional.

El montaje que se utiliza para amplificar la señal de una célula de carga es el diferencial. https://hetpro-store.com/TUTORIALES/amplificador-diferencial/ Las entradas V1 y V2 del esquema de la figura 1, se conectan a la diagonal de lectura de la...
Respuesta en a

Mi moto 110cc se apaga al sacar la batería y también se descarga

Es lo más probable que el regulador esté mal, cortocircuitado.
Respuesta en y en 2 temas más a

Inductor se quema en circuito de impulsos

El circuito TOP209P es un circuito de control y potencia integrados que forma un convertidor tipo Flyback completo, que puede proporcionar por medio de un transformador con núcleo de ferrita muy variadas tensiones. Es, con solo el añadido de unos...
Respuesta en y en 1 temas más a

1) ¿Los tweeters afectan a los cálculos de impedancia?

Los altavoces incluidos en un conjunto para las diferentes bandas sonoras (p. Ej. graves, medios, agudos) tienen que tener la misma impedancia y se disponen en paralelo. Si se incluye entre ellos un filtro de frecuencias adecuado, el conjunto se...

Valor de resistencia fusible junto a varistor.

Si es un temporizador para carril DIN, quizá lleva una alimentación capacitiva, como la aquí descrita: http://electgpl.blogspot.com/2018/11/fuente-capacitiva-sin-transformador.html O incluso más sencilla. Son fuentes que son propensas a fallar por...

Me salta el diferencial al apagar una de las luces de la lámpara del comedor

Tiene su lógica. Seguramente es debido a que el interruptor, que debe ser unipolar, interrumpe el Neutro en lugar de la Fase, y que la fuga a tierra en la lámpara está muy cercana al extremo que queda conectado al Neutro. En funcionamiento, la fuga...

Como elevó el Amperaje si cuento con 1420mah y lo necesito elevar lo máximo posible

Soy especialista en fuentes de alimentación, pero no entiendo lo que formula la pregunta. Si habla de mAh (miliAmperios durante una hora), es que está hablando de la capacidad de baterías, no de ninguna fuente alimentada por la red, pues éstas solo...