¿Este circuito debería funcionar en físico?
Se supone que es un detector de llama y simulado funcionó, pero no se si vaya a funcionar en físico
a
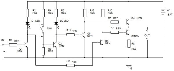
Se supone que es un sensor de llama, pero no se si vaya a funcionar ya todo funciona como yo quería aunque como dije antes no se si vaya a funcionar. Porque en donde esta el 1 es la entrada de llama y cuando hay calor debería activarse
2 respuestas
Respuesta de Pilar Valenzuela
1
Respuesta de Botijo Antiguo
1

