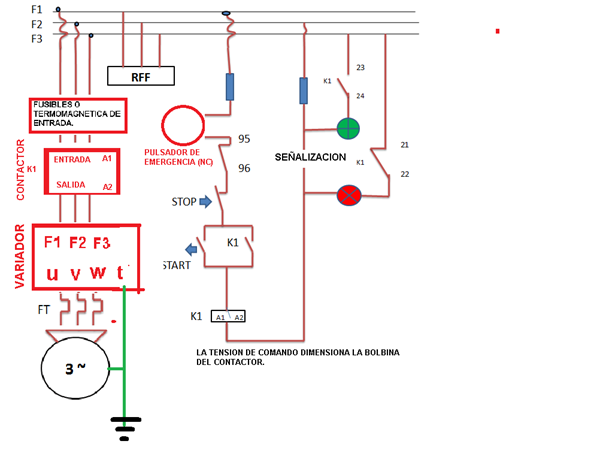
Como conecto una estación de botones de paro de emergencia, arranque, y paro, ypotenciometro a un variador ag500
Como conectar una estación de botones de paro, arranque, potenciómetro . A un variador AG500 .aque bornes conectar y si tienen un diagrama de cableado .
El variador y motor son trifasicos a 220 volt10 hp
1 Respuesta
Respuesta de albert buscapolos Ing°
2
