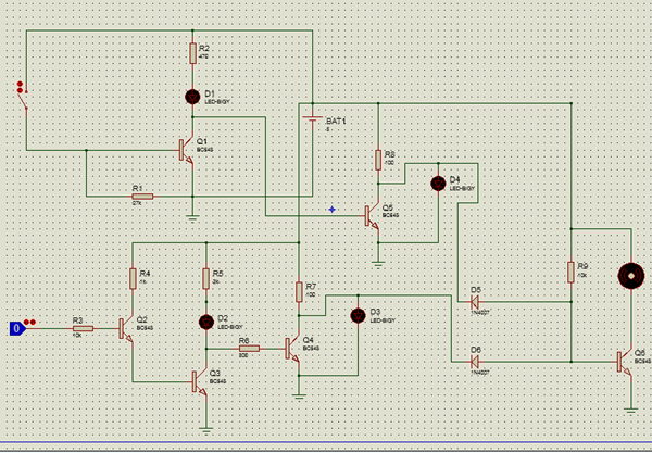
Tengo una seria de problemas con este circuito
1. Hice las puertas NOT con transistores. Funcionaron, pero no como yo quería. De echo me afectaron otras cosas del circuito, por ejemplo cuando el interruptor esta abierto el led D1 está encendido (cosa que no debería pasar). ¿Cómo puedo corregir eso?
2. Los diodos no me están haciendo la función de AND. ¿Será una mala conexión que estoy realizando?. Cuando no estaban los transistores me funcionó a la perfección, pero ahora que están no funciona. De echo el motor está girando cuando en ambas entradas hay un 0 lógico
3. ¿Cómo puedo hacer que el motor tenga un poco más de velocidad al girar?

1 respuesta
Respuesta de Pilar Valenzuela
1

