Conectar generador de frecuencias al osciloscopio
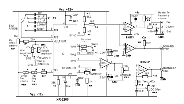
He comprado un pequeño generador de funciones en china, es el XR2206 y tiene tres terminales de salida, uno que indica SIN/TRI el central indica SQU y el de la derecha indica GND (tierra) y deseo saber como conectar la pinza de prueba del osciloscopio (pinza atenuadora 1x-10x) y banana (cocodeilo); el osciloscopio es el DSO150 (digital y pequeño) todo ello para iniciarme en ese mundillo.
1 respuesta
Respuesta de Boris Berkov
1
