Funcionamiento de capacito res en mi circuito

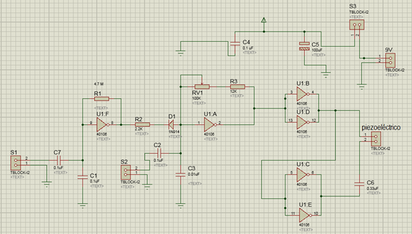
Necesitaría ayuda para saber que función cumplen los dos capaciores en la entrada de la aliementacion ( c4 y c5) y también el capasitor c6 a la salida de las dos compuertas en paralelo que cumplen la función de amplificar la corriente de las oscilaciones de las dos primeras compuertas. Para mas info para saber como funciona todo vallan a esta paguina: http://serverpruebas.com.ar/NewsletterAgosto/nota3.htm

1 respuesta

Respuesta
1

Los capacitores C4 y C5, filtran la tensión de alimentación para que sea absolutamente continua, algo que al tratarse de una pila parece que fuera innecesario, pero no lo es.

Sirven para que los osciladores formados por U1F y U1A, no se interfieran entre si. Me explico:

Considere que la pila empiece a gastarse, lo que se manifiesta con la aparición de cierta resistencia interna en ella. Esta resistencia interna hace que la tensión de alimentación baje con el aumento de la corriente que suministra. Como los osciladores actúan dando tirones de corriente, la tensión de alimentación de uno se ve afectada por el funcionamiento del otro, que en determinados momentos podría afectar a su frecuencia, que perturbaría su efecto sobre el zumbador (Buzzer). Como los capacitores están cargados, están en condiciones de suministrar el tirón de corriente, sin afectar a la pila.

¿Por qué son dos, uno grande C5 y otro pequeño C4? Resulta que el grande C5 es electrolítico, que por su construcción tiene una actuación un poco lenta, lo que no pasa con el C4 que es seco (de plástico). Así entre los dos actúan perfectamente. En general a esta forma de funcionar de los capacitores se denomina de desacoplo.

En cuanto a C6, considere lo siguiente:

La salida del amplificador U1C-E está invertida respecto de la de U1B-D, es decir cuando U1B-D tiene tensión (un 1 lógico), U1C-E no la tiene (un 0 lógico), y de esta forma uno tira y el otro afloja en la corriente a través del zumbador. Como la señal que ambos suministran es alterna, ésta pasa a través de C6, pero si en algún momento la señal para, si no estuviera C6, uno suministraría corriente continua al otro, que además de ser algo no conveniente, al circular a través del zumbador sin efecto alguno (no responde a la corriente continua), añadiría un consumo de pila no efectivo.

Gracias por agradecer la respuesta, pero tenga en cuenta que si no la califica (bien o mal), con el tiempo se borra y no puede servir para que otros la puedan consultar.

Añade tu respuesta

Haz clic para o

Más respuestas relacionadas