Pregunta en
Hardware
y en 2 temas más
A esta tarjeta se le puede colocar el siguiente procesador
Pregunta en
Ingeniería Electrónica
y en 3 temas más
¿Este circuito debería funcionar en físico?
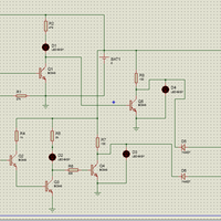
Pregunta en
Ingeniería Electrónica
y en 1 temas más
Tengo una seria de problemas con este circuito
Pregunta en
Ingeniería Electrónica
y en 2 temas más
¿Cómo resuelvo la última parte de este circuito?
Pregunta en
Física
y en 2 temas más
Como hago esta demostración de teoría electromagnética
Demuestre que si un flujo magnético incide sobre una fuerza electromotriz en un lazo de conducción este genera como resultado un campo eléctrico variante en el tiempo. Ayuda con esta demostración please
Pregunta en
Ingeniería Electrónica
y en 2 temas más
¿Cuales son los efectos electromagnéticos de las líneas de transmisión?
Estoy realizando un informe, pero no logro conseguir algunas cosas como por ejemplo eso que acabo de preguntar
Pregunta en
Ingeniería Electrónica
y en 3 temas más
Las señales y ondas electromagnéticas ¿Son lo mismo ?
Tengo que hacer un trabajo sobre ese tema y realmente no consigo nada sobre señales electromagnéticas
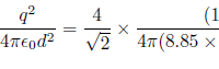
Pregunta en
Matemáticas
y en 3 temas más
Como obtengo la siguiente demostración
Demuestre que la corriente de desplazamiento de un dieléctrico de un condensador de placas paralelas es igual a la corriente de conducción.
Pregunta en
Física
y en 2 temas más
Cuales son los factores que influyen en la exactitud de el método de media deflexión
¿En mediciones eléctricas cuales son los factores que influyen en la exactitud del método de media de deflexión?
Pregunta en
Matemáticas
y en 1 temas más
