Angel

Angel

 25 puntos  España @angewl desde - visto

Actividad pública reciente

Ha valorado "Excelente" la respuesta

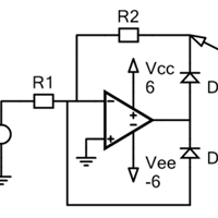
¿Por qué al rectificador rápido de media onda se le denomina rápido ?

respondió: El rectificador rápido elimina el slewrate que el rectificador de precisión normal tiene. No es lo mismo venir de -15 hasta 0.7 que en el caso del rectificador rápido que va desde -0.7 que es el umbral del diodo de la parte inferior (ya que el ánodo...
Ha preguntado en el tema en y en 2 temas más

Como saber cuando es conducción continua en un puente trifásico y cual es la influencia de una batería en la carga(inversor)?

Estoy intentando entender la continuidad de la tensión compuesta y la corriente en la carga. Aqui viene bastante bien explicado, pero no lo entiendo del todo. Http://potencia.eie.fceia.unr.edu.ar/electronica%20IV/a%20subir/RPTC1de22Parte.pdf El...
Sin respuestas
Ha valorado "Excelente" la respuesta

¿Montaje en puente de graetz y montaje en puente trifásico en que se diferencian?

respondió: Bien..."Circuitos rectificadores con diodos", tienes una gran variedad: Media onda, onda completa, monofásicos, polifásicos... y el clásico "Puente" o "Puente de Graetz" que es lo mismo, es uno de tantos. El "Puente" básico consta de una estructura...
Ha respondido en y en 1 temas más

¿Cuál es la relación entre IOHMAX y VOHMIN en los CID?

Son rangos de tensión y corriente. Cada valor de tensión tiene asociado un valor de corriente. Iohmáx es el valor máximo de corriente en nivel lógico alto y tiene asociado una tensión VOhmin. ¿Qué pasa si aumentamos la carga en la salida con puertas...
Ha respondido en y en 1 temas más

¿Por qué es este el cronograma de funcionamiento de este sistema secuencial síncrono?

Es un automata mealy. La salida debe activarse al recibirse el tercer bit, es decir, cuando se hayan recibido 2 bits 1, la entrada sea 1 y haya un flanco activo, justo en el momento del flanco activo, momento en que se recibe el bit. Pero como...
Ha valorado "Buena" la respuesta

¿En el generador de onda cuadrada cuando los voltajes no son simétricos?

respondió: Lo que escribe no se entiende. ¿Qué significa "hace un diferenciación"? En todo caso R1 y C1 hacen una integración. En este montaje puede utilizarse cualquier operacional, aunque actúa como comparador. No entiendo cual pueda ser la diferencia....
Ha empezado a seguir el tema
Ha preguntado en el tema en

¿Por qué sigue conduciendo ese tiristor?

El tiristor 1 sigue conduciendo cuando v1 se hace negativa, ¿Por qué? ¿No ha cambiado de polaridad y entonces se produce bloqueo forzado? Por otra lado, ¿El punto neutro cual es? ¿El punto que coincide todas las fuentes y este tiene tensión 0?
Sin respuestas
Ha valorado "Buena" la respuesta

¿Cómo se mide la impedancia de salida de un amplificador operacional?

respondió: Tal como describe el esquema, y con las alimentaciones desconectadas, la medida que obtenga es puramente pasiva, que a mi entender no dice nada... En el libro "Operational Amplifiers, Design and aplications" por Tobey, Graeme y Huelsman, describe el...