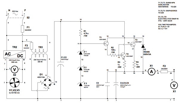
Fuente Alimentación 125 Vcc // Resistencia quemada
Estoy intentando fabricar una fuente de alimentación casera con una salida de 125 Vcc. La intensidad con unos 3 amperios como mucho me valdría. Preguntado, me aconsejaron que montara el esquema que adjunto. Cuando por primera vez puse en funcionamiento la fuente se quemo la resistencia R4. ¿Me podrias echar una mano?. ¿Qué debería de modificar para solucionar el problema?.
Muchas gracias de antemano!

2 respuestas
Respuesta de Botijo Antiguo
3
Respuesta de vicente14

