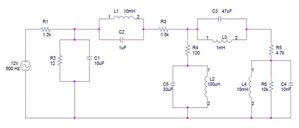
Anilicis de circuitos en frecuencia
Necesito ayuda con el circuito de la imagen.
Hallar los siguientes valores:
Impedancia total y de cada elemento.
Corriente total (A).
DesMomento de la Corriente vs Voltaje.
Potencia del circuito

1 respuesta
Respuesta de albert buscapolos Ing°
2