Secadora Balay sc8360 se apaga
Haciendo las comprobaciones que están dentro de mis posibilidades y desconectando los conectores de la placa electrónica, menos el que le da corriente, al tiempo y solo seleccionando el programa sin pulsar inicio, la placa apaga la pantalla. Si espero un tiempo (aprox. 2 a 3 min) se vuelve a encender y así sucesivamente.
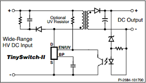
He notado que el componente TNY268pn de la placa se pone muy caliente.
Mi pregunta es:
¿Es posible que este componente corte por temperatura y este en mal estado o haber otro componente que lo esté calentando?
Agradecería cualquier opinión o aclaración.



Dato: Si cuando se apaga la pantalla hago un puente entre los puntos 1 y 2, un instante, se vuelve a encender la pantalla (aprox. 20 seg.) Y se apaga de nuevo.


Respuesta de Albert Nuñez
1
1 respuesta más de otro experto
Respuesta de Josu Diaz
1
