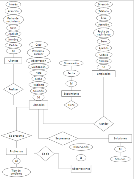
Necesito hacer un Modelo Entidad Relación
En la imagen muestro lo que he hecho pero realmente tengo muchas dudas:

La empresa de transportes “El trencito" desea mejorar la percepción de sus clientes, para ello
ha decido instalar un call center y así poder estar mas cerca de las necesidades y problemas de
sus clientes.
Dicha empresa desea contratarlo a usted para que desarrolle el sistema que va a soportar la
operación del call center. A la empresa le interesa almacenar de sus clientes el nombre,
apellido, cedula, sexo, fecha de nacimiento y una lista de intereses en los servicios que ofrece
la empresa.
De los empleados le interesa almacenar la misma información que los clientes (a excepción de
los intereses), además de el área, teléfono y dirección.
En el momento de la atención al cliente, los empleados deben digitar cual es el problema que
tienen, cual es la posible solución, y si este problema provenía de otro problema que se haya
presentado antes. Este registro debe quedar con la fecha y hora en que se realiza, el
empleado y el cliente.
Una vez se termina la atención, el cliente podrá calificar la atención del empleado,
diligenciando una calificación de 1 a 5 y una observación.
Cuando los empleados terminan de atender al cliente y no le dan solución inmediata, deben
marcar la atención como no finalizada y programar una fecha nueva para realizarle
seguimiento.
En el seguimiento deben poner una observación y si la atención se finaliza o se programa una
nueva fecha para realizarle seguimiento, así sucesivamente hasta poder finalizar la atención de
manera satisfactoria o finalizarla sin éxito.
1. Realizar el M.E.R que soportará el problema anteriormente descrito
2. Realizar el modelo relacional con base en el M.E.R.
3. Normalizar el modelo relacional ( Se debe presentar en tercera forma normal)
4. Crear la base de datos en MySql con base en el Modelo Relacional normalizado
5. Insertar datos de prueba ( Guardar sentencias Insert en un documento de texto)
6. Realizar una consulta que permita visualizar los empleados que tengan casos sin
finalizar
7. Realizar una consulta que muestre cuantos casos sin finalizar tiene cada empleado
8. Realizar una consulta que muestre los casos finalizados exitosamente en un rango de
fechas