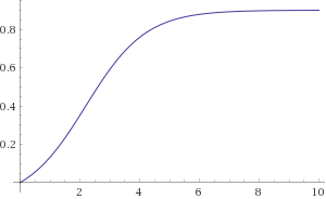
La carga de un condensador C (Faradios) se define

Ayuda con ejercicio de calculo diferencial con procedimiento y solución bendiciones
1 respuesta
Respuesta de albert buscapolos Ing°
2
