Bobina de contactor con cabeza auxiliar temporizada
Estoy estudiando un grado formativo de electricidad y hemos dado la asignatura tanto de teoría como de practica de automatismos industriales, un poco por encima desde mi punto de vista, y en las próximas semanas vamos a tener examen de esto. Hace ya un tiempo al profesor le pregunte como se representa en un esquema una cámara auxiliar temporizada neumática de un contactor; le pregunte si era dibujando la bobina correspondiente ( si es a la conexión o la desconexión) en paralelo con la del contactor o simplemente dibujando la del contactor y haciendo referencia a estos en sus contactos; la verdad que dudo bastante y me dijo que le daba igual, pero volví a hacer hincapié de preguntar como era en la vida real o normativa, teniendo el mismo resultado por su parte.
Bueno, por eso pregunto, ya no de cara al examen por si me lo pone erróneo poder pedir revisión y con argumentos (porque si me dice que le da igual dos opciones, luego seguro que puntúa la que el quiera...), sino de cara a saber realmente como se hace y el día de mañana no encontrarme con no hacerlo correctamente o no interpretar un esquema de igual forma. He estado mirando por internet y no me queda muy claro, ya que apenas he encontrado esquemas. Si me he bajado un pdf de telemecanique y con lo que he visto en otros pocos esquemas, creo tener una ligera idea. Os pongo cuatro versiones.
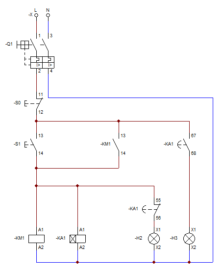
Primero

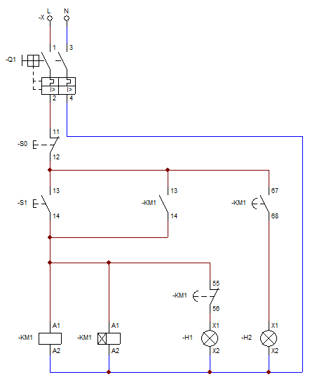
Segundo

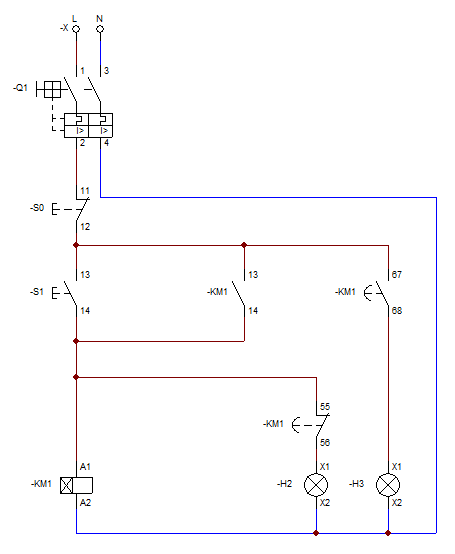
Tercero

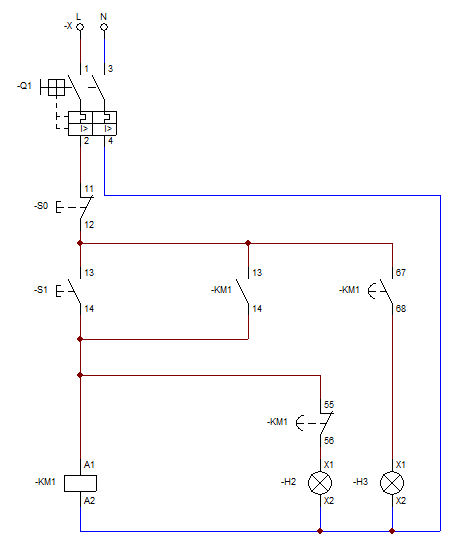
Cuarto

Cuando le pregunte, le puse por ejemplo entre el esquema primero y tercero que era lo que hacíamos en clase y decía que era así..., pero después de lo que he leído, "yo creo" que lo correcto seria el cuarto esquema y como segunda opción me quedaría con el segundo esquema. ¿Cuál creéis que es la correcta? O sino es ninguna cual seria. La verdad que no es que dude de los conocimientos de mi profesor, simplemente que igual destaca más en otra materia y esto no es lo suyo... (obvio que lo mio tampoco, pero sino aclaro esta duda me quedare así siempre... Y me gusta saber si lo que hago esta bien o mal) ¿Alguna referencia o fuente donde mirar esto?

