Estadística matemática con aplicaciones
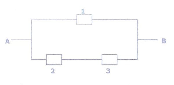
4) Considere un sistema de agua que fluye a través de unas válvulas de A a B.
(Véase figura). Las válvulas 1, 2 y 3 funcionan independientemente, y cada una se
abre correctamente mediante una señal con una probabilidad de 0.8. Encuentre la
distribución de probabilidad para Y el número de vías abiertas de A a B después
de haber enviado la señal (observe que Y puede tomar los valores 0, 1 y 2).

5) En un problema de una prueba aplicada a niños pequeños, se les pide que
hagan corresponder cada uno de los tres dibujos de animales con la palabra que
identifica a ese animal. Si un niño asigna aleatoriamente las tres palabras a los
tres dibujos, encuentre la distribución de probabilidad para Y, el numero de
correspondencias correctas.
6) Cinco pelotas numeradas, 1, 2, 3, 4 y 5 se encuentran en una urna. Se sacan
dos pelotas al azar de las cinco, y se anotan sus números. Encuentre la
distribución de probabilidad para lo siguiente:
a) El mayor de los dos números seleccionados
b) La suma de los dos números seleccionados
Hola muchas gracias por su ayuda... Estos ejercicios son de estadística del libro ESTADÍSTICA MATEMÁTICA CON APLICACIONES ese es el link
Del capitulo 3.