Pregunta en
Matemáticas
B. Otra de las variables importantes a tener en cuenta es la temperatura T medida en grados Celcius y se determina desarrollando
Otra de las variables importantes a tener en cuenta es la temperatura T medida en grados Celcius y se determina desarrollando la siguiente ecuación:
Sin respuestas
Pregunta en
Matemáticas
Al resolver la siguiente ecuación y determinar el valor de x, el estudiante determina el valor de presión en Bar con la cual ope
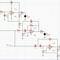
Pregunta en
Ingeniería Electrónica
Fuente de alimentación regulada variable de 0 - 15V.
¿Alguien podría sugerirme un diagrama esquemático de una fuente de alimentación variable y explicar su teoría de funcionamiento? ¿Qué cálculos sustentan el diseño presentado?
Pregunta en
Matemáticas
y en 1 temas más
En los siguientes ejercicios el movimiento de un líquido en un recipiente cilíndrico de radio 1, se define mediante el campo de
Me asignaron más, pero este no sé resolverlo. En los siguientes ejercicios el movimiento de un líquido en un recipiente cilíndrico de radio 1, se define mediante el campo de velocidad F(x, y, z). Hallar Donde S es la superficie superior del...
Sin respuestas
Pregunta en
Matemáticas
y en 1 temas más
En los siguientes ejercicios el movimiento de un líquido en un recipiente cilíndrico de radio 1, se define mediante el campo de
En los siguientes ejercicios el movimiento de un líquido en un recipiente cilíndrico de radio 1, se define mediante el campo de velocidad F(x, y, z). Hallar Donde S es la superficie superior del recipiente cilíndrico: F(x,y,z)=xi+yj+2k
Sin respuestas
Pregunta en
Matemáticas
y en 1 temas más
En los siguientes ejercicios utilizar la Ley de Gauss para hallar la carga total en el interior de la superficie dada:
En los siguientes ejercicios utilizar la Ley de Gauss para hallar la carga total en el interior de la superficie dada: Sea E=yzi+xzj+xyk un campo electrostático. Usar la Ley de Gauss para hallar la carga total que hay en el interior de la superficie...
Sin respuestas
Pregunta en
Física
y en 2 temas más
Calcule el trabajo total realizado al mover una partícula a lo largo del arco C si el movimiento lo ocasiona el campo de fuerza
Calcule el trabajo total realizado al mover una partícula a lo largo del arco C si el movimiento lo ocasiona el campo de fuerza F. Suponga que el campo que el arco se mide en metros y la fuerza en Newton. F(x,y)=(x-y)i+(x^2+y^2 )j donde C: es el...
Pregunta en
Matemáticas
y en 1 temas más
Utilice integrales triples para calcular el valor promedio de F(x,y,z) sobre la región dada:F(x,y,z)=x^2+y^2+z^2 sobre el cubo
Utilice integrales triples para calcular el valor promedio de F(x, y, z) sobre la región dada: F(x,y,z)=x^2+y^2+z^2 sobre el cubo en el primer octante acotado por los planos coordenados y los planos x=1, y=1 y z=1.
Sin respuestas
Pregunta en
Cálculo
y en 1 temas más
Evaluar la integral doble requerida para hallar el momento de inercia I, con respecto a la recta dada, de la lámina limitada o a
Evaluar la integral doble requerida para hallar el momento de inercia I, con respecto a la recta dada, de la lámina limitada o acotada por las gráficas de las ecuaciones. Y =√x, y =0, x =4, donde ρ=kx, y la recta y=a
