Pregunta en
Ingeniería Electrónica
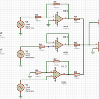
¿Cuál es el tipo de configuración del amplificador U1:A? ¿Cuál es el valor de R4 para que tenga una ganancia de 1?
Pregunta en
Matemáticas
y en 2 temas más
Máximos y mínimos: Identificar los extremos de la función reconociendo su forma dada o su forma después de completar cuadrados.
Identificar los extremos de la función reconociendo su forma dada o su forma después de completar cuadrados. Verificar los resultados empleando derivadas parciales para localizar los puntos críticos y probar si son extremos relativos.
Sin respuestas
Pregunta en
Ciencias e Ingeniería
y en 3 temas más
Ejercicio de convolución continua (analítica). Señales y sistemas.
Ejercicio de convolución continua (analítica) Señales y sistemas. El ejercicio dice así: Determine la convolución entre x(t) y h(t) descritas a continuación: (La constante a = 1) x(t)=(a-e^-at)u(t) h(t)=e^(-at)u(t-a) Necesito ayuda (Es con integrales).
Sin respuestas
Pregunta en
Ingeniería Electrónica
y en 3 temas más
Ejercicio de convolución continua (analítica) .
Determine la convolución entre x(t) y h(t) descritas a continuación: x(t)=(a-e^-at)u(t) h(t)=e^(-at)u(t-a) Necesito ayuda (Es con integrales).
Sin respuestas
Pregunta en
Ingeniería Electrónica
y en 1 temas más
Explicación de lo que es la convolución continua y discreta.
Explique qué es convolución continua y discreta. De cuatro (4) ejemplos de usos y/o aplicaciones en la ingeniería.
Sin respuestas
Pregunta en
Ingeniería Electrónica
y en 3 temas más
Operaciones básicas en señales discretas (Desplazamiento, reflexión y amplificación):
Sea x[n]={-2, 3, 4, 3, -4, 2} , dibuje las siguientes señales y determine su energía. A. Y[n]=x[-n-1] b. Z[n]=-x[-2n+8] c. W[n]=8*x[(n/4)-8]
Sin respuestas
Pregunta en
Matemáticas
y en 3 temas más
Operaciones básicas de señales y sistemas continuos y discretos
¿Hay algún ingeniero eléctrico o electrónico que tenga conocimientos en señales y sistemas que pueda ayudarme con unos ejercicios?
Sin respuestas
Pregunta en
Matemáticas
y en 2 temas más
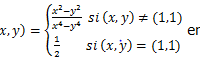
Límites y continuidad: Determinar la continuidad de las siguientes funciones en el punto indicado.
Pregunta en
Matemáticas
y en 2 temas más
Funciones vectoriales: Escriba la función vectorial dada R(t) como ecuaciones paramétricas y grafique la curva trazada
Escriba la función vectorial dada R(t) como ecuaciones paramétricas y grafique la curva trazada por la función vectorial que se indica. R(t) = ti + cos tj + sen tk t ≥ 0
Pregunta en
Matemáticas
y en 2 temas más
Superficies Cuadráticas: Realice la gráfica e identifique el tipo de superficie de la siguiente ecuación
Agradezco a quien me pueda ayudar con el siguiente ejercicio. Superficies Cuadráticas: Realice la gráfica e identifique el tipo de superficie de la siguiente ecuación, sugerencia: Es necesario realizar el proceso de completación de cuadrados. La...
