albert buscapolos Ing°

albert buscapolos Ing°

Me retiro gradualmente del Foro. Gracias a todos !! . ALBERT ING.
 1.944K puntos  Buenos Aires, Argentina @albertx desde - visto

Respuestas en Física

Respuesta en y en 4 temas más a

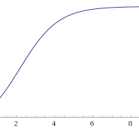
La carga de un condensador C (Faradios) se define

Si la función que tienes indicada se refiere a la carga = f( tiempo) se ve que cuando t tiende a infinito la carga tiende a un valor máximo = 1 - 0.1 = 0.9 C. Esa seria la capacidad de carga de ese condensador en particular. Para t= 1 segundo...
Respuesta en y en 4 temas más a

El estroncio 90 se usa en reactores y se desintegra de acuerdo a la formula A=Pe-0240t es la cantidad presente en t=Q y A=es

La fórmula correcta de desintegración del elemento que te dicen es: P (t)= Po e^-0.024 t .... Po es la cantidad actual ( presente) del material y P(t) la cantidad al cabo de t años. El valor 0.024 te representa la constante de radioactiva del...
Respuesta en y en 1 temas más a

Una cañería cónica reduce su sección transversal en razón 2:1

Siendo constante el caudal que atraviesa la tubería... el producto sección transversal por velocidad del fluido se mantendrá invariable.( Al menos en teoría). S1 X V1 = S2 X V2 ...................V2= (S1/S2) V1 Si S2 = S1/2 ....................V2=...
Respuesta en y en 1 temas más a

Problema de volumen de Física de bachillerato

19.3 g /cm^3 x 6.3 cm^3 = 8.7 g/cm^3 x volumen de pesas de laton De aqui despejas el volumen que te piden... llegarias a 14 cm^3 aprox.
Respuesta en y en 2 temas más a

Segunda ley de Newton (fuerzas de fricción)

1) El cuerpo esta sometido a las fuerzas peso ( vertical al piso), Reccion ( normal hacia arriba) y la fuerza impulsora = 21 N / 15° ={ 21cos 15 , 21 sen 15°} = {20.28 , 5.43} N. Cuando toma el camino rugoso se anula la fuerza im´pulsora e interviene...
Respuesta en y en 2 temas más a

Movimiento parabólico determinación del tiempo

El tema es algo complejo Gladys. Trato de hacerlo lo más simplificado posible. Es tiro oblicuo ( o parabólico). Las fórmulas de base serian: x (t)= Vot t cos 30° ....................................y (t) = Vo t sen 30° - g/ 2t^2 x(t) = 0.866 Vo t...
Respuesta en y en 3 temas más a

Determinar el valor del Trabajo, potencia y energía

Determine el valor de la energía cinética en ese momento. E.C. = 1/2 m v^2 = 6.70 Kg x / 3.30 i + 1.80 j /^2 = 6.70/2 x ( 3.30^2 + 1.80^2)^1/2 = 3.35 x (10.89 + 3.24)^1/2 = 12.6 Joules. 2) Determine el valor del trabajo neto invertido en el objeto si...
Respuesta en y en 1 temas más a

Conservación de los elementos en las sig ecuaciones

CaCO3---->CaO+CO2... El balance de elementos de reaccion esta correcto. 2hcl +Ba(oh)2----->BaCL2+H2O....No balancea. Lo correcto es poner el coeficiente 2 delante del H20 2Znz+3O2---->2ZnO+2so2 ......................No se entiende...........supongo...
Respuesta en y en 4 temas más a

Como desarrollar ejercicios de electricidad

Supongo que las fórmulas las conoces bien. Lo único es que tienes que utilizar notación científica en el resultado. Para el caso serie = p-ej. seria Resistencia total = 52600 ohms....En notacion cientifica 5.26 x 10^4 ohms. El otro caso lo...
Respuesta en a

De acuerdo a la ley de Coulomb, la fuerza entre dos cargas q1=q2, es F=Kq1q2/d2, si la magnitud de las cargas se reduce a la

F=Kq1q2/d2 Si las cargas son iguales podes escribir la expresion como........F= K q^2 / d^2 1) Si q'=q/2 te queda...F'= K q^2 / 4 d^2 = F/4