Problema de trigonometría: una escalera de longitud L
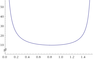
Una escalera de longitud L se carga en forma horizontal y debe pasar por la esquina de un corredor de 3 m de ancho hacia otro corredor de 4 m de ancho. La longitud de la escalera está dada por la función L = 3 sec x + 4 csc x.
a. Traza la gráfica de L en el intervalo 0 ≤ x ≤ π/2
b. Determina el punto mínimo de L

1 Respuesta
Respuesta de albert buscapolos Ing°
1
