Duda de Filtro de rechazo de banda

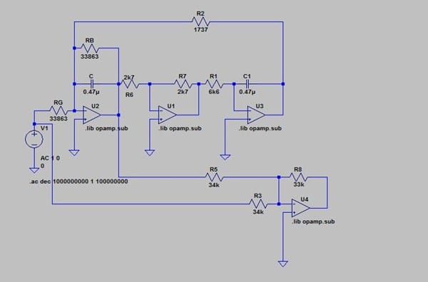
Hola, diseño de filtro biquad opamp U2 genera un filtro pasa banda y cuando lo sumo v1 con un sumador me tiene que generar un filtro rechazo de banda, en la cual tengo que conseguir un funcion tranferencia especifica a la salida, pero mi problema viene en las R5 R4 R8 nose que valor elegir si eligo un menor RB no me da, la fase que quiero, (¿RB R6 R2 son resistecias variables) en fin alguna recomendacion con los valores?
1 Respuesta
Respuesta de Boris Berkov
1
