¿Qué es exactamente una array?

¿Podría alguien darme una definición concreta de lo que es una array con algún ejemplo? En un diagrama de flujos destinado a convertir un número decimal en uno binario, ¿qué papel tendría la array? ¿Y en uno que se quiera calcular el máximo de N números leídos por teclado?

Respuesta
2

Un array es una matriz, en donde es posible meter varios valores y de distinto tipo; a diferencia de una variable que solo puede contener un solo valor: por ejemplo podríamos tener un array de 3 columnas y 3 filas de nombre: Datos y se representa así:

Datos(3,3)

Hagamos un ejemplo:

La primera columna será de nombres, la segunda de estatura y la tercera fecha de nacimiento,

Quedaría algo así:

Jorge; 1.72; 18/05/1995

María; 1.75; 21/12/1997

Carlos; 1.80; 12/05/1999

Cuando desees saber la estatura de María solicitas el dato contenido en el array: Dato(2,2); mientras que para saber la fecha de nacimiento de Carlos pides el dato contenido en Dato(3,3); o bien el nombre de la primera ocurrencia del array sería Dato(1,1); la fecha de nacimiento de maría Dato(2,3) y así.

Ahora con respecto a la conversión de un valor decimal a binario; pienso que podrías usarlo para almacenar cada cálculo, por ejemplo; convirtiendo 10 a binario; el cálculo manual sería: (considerando que solo te toma el valor entero de la división por 2)

10/2 = 5 - el valor Modal de 10 = 0

5/2 = 2 - el valor Modal de 5 = 1

2/2 = 1 - el valor Modal de 2 = 0

1/2 = 0 - el valor Modal de 1 = 1

La matriz o array (por ejemplo le llamaríamos Calculo) entonces sería; Calculo(4,2) ya que tendría 4 filas y 2 columnas; en donde en la primera columna podríamos colocar el valor de la división, mientras que en la seguna columna colocaríamos el valor binario; quedando así:

5; 0

2; 1

1; 0

0; 1

Se asigna el valor a la matriz así:

Calculo(1,1) = 5

Calculo(1,2) = 0

Calculo(2,1) = 1

Calculo(2,2) = 0

Calculo(3,1) = 1

Calculo(3,2) = 0

Calculo(4,1) = 0

Calculo(4,2) = 1

https://es.slideshare.net/mejiaff/diagramas-de-flujo-7927446 A pesar de lo que me has dicho no lo termino de entender. ¿Podrías explicarme el ejercicio 15 y 17 que ambos emplean array? Gracias!

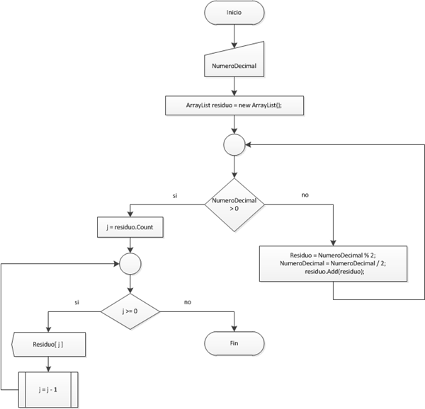
Si lo explicado no fue entendido el diagrama te ayudará aún menos... pero aquí va.

17.

1 respuesta más de otro experto

Respuesta
2

Un array es como como digamos un casillero que tiene diferentes filas y columnas, en informática normalmente representado desde el 0 en adelante tanto en fila y columna.

En cada casilla podemos guardar lo que nos de la gana.

Y tu configuraras el array para hacer las casillas que necesites.

Después podrás volver a meter en la cada casilla cosas de nuevo y ver lo que hay en cada casilla también.

Añade tu respuesta

Haz clic para o

Más respuestas relacionadas