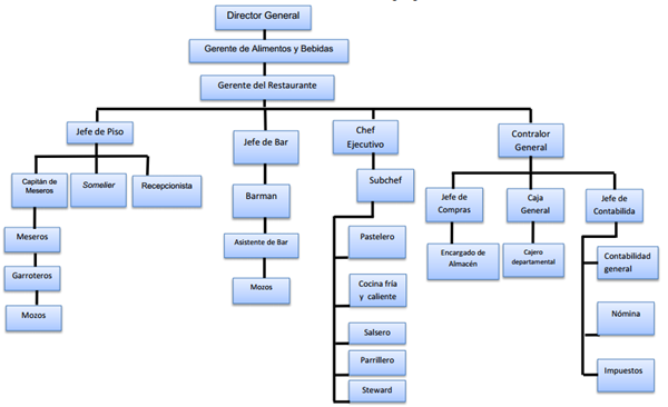
Ubicación del área de caja de restaurante en un hotel de 3, 4 y 5 estrellas
Necesito un organigrama de cada uno, ¿alguien podría ayudarme?
1 respuesta
Respuesta de david ..
Necesito un organigrama de cada uno, ¿alguien podría ayudarme?