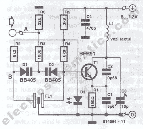
Necesito un audio transmisor uhf de 471 a 482mhz
Hola amigos de Todoexpertos. Recurro a su pericia y sapiensa con el fin de que me asesoren al respecto. Sucede que tengo un receptor de micrófono inalámbrico UHF AMERICAN AUDIO que tiene 16 frecuencias prefijadas entre 471 y 482mhz, al cual se le extravío el micrófono en un evento. He buscado durante un par de años en Ebay y otras webs un micro similar y la vez que lo encontré costaba mucho dinero con todo y envío a mi país. Existe algún circuito con el cual pueda construir un transmisor portátil ( de 3-9-12v, ¿etc) en esta frecuencia?. Tengo conocimientos de electrónica pues construyo mis propios amplificadores de sonido y hace unos 20 años arme un transmisor Fm de 1w.
Agradeciendo de antemano su atención, quedo a la espera de noticias suyas.
Saludos desde PERÚ.
arc2211

