¿Es posible variar la velocidad de este motor eléctrico?
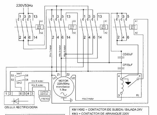
Hola, mi pregunta es la siguiente, he adquirido un elevador eléctrico el cual dispone de una botonera con dos pulsadores, uno de bajada y otro de subida y una única velocidad; el problema es que como es un motor eléctrico con freno automático y una única velocidad, los arraques y paradas son muy bruscos, por lo que necesitaría poder regularle la velocidad, pero la duda que tengo es si podría intercalarle un regulador o variador entre la salida de la placa de control y el motor, porque a la entrada de los 230 creo que no va a ser posible ya que limitaría la tensión a todo el equipo. Adjunto el link con el esquema: 
Muchas gracias de antemano por su atención, un saludo.
1 Respuesta
Respuesta de carloshutter
1