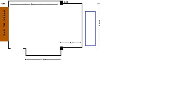
Distribución Salón (Zona Sofá Y TV)
hola, experto necesito de su ayuda. Quiero saber que zona de sofá y TV colocar y si coloco alguna zona más o algo.

1 Respuesta
Respuesta de Anxo Sánchez - arquitecto
1