Pregunta en
Electricidad del hogar
y en 1 temas más
de
Modelo o referencia de una bombilla
Pregunta en
Física
de
Una masa de 500 g esta unida a un resorte y hace que este se alargue hasta una distancia vertical de 3 cm
Pregunta en
Matemáticas
y en 3 temas más
de
Un móvil asciende a una colina
Un móvil de m1 kg asciende una colina de Aº a una velocidad constante de v1 km/h, después de ello, el automóvil ingresa a una superficie horizontal y alcanza a desarrollar una velocidad de v2 m/s en t1 s; si la fricción entre las llantas del móvil y...
Pregunta en
Inversiones
de
Quiebra cajas de ahorros
¿Quiero hacer una imposición a plazo fijo de 25.000? Y estoy mirando en distintas entidades. Hay algo que me tienemosqueada y es que la diferencia de interés que dan las cajas es bastante importante. Por ejemplo, la Caixa da sólo un 2 % mientras que...
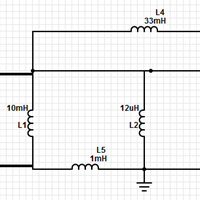
Pregunta en
Ingeniería Electrónica
y en 2 temas más
de
Encuentre la inductancia equivalente del siguiente circuito y explique el procedimiento paso a paso.
Pregunta en
Física
y en 1 temas más
de
Corriente y circuitos eléctricos ejercicios física
Un calentador eléctrico, que funciona a 220 V, tiene una potencia de 2000W. Calcular: a) La corriente que circula por él. B) Cuántas kilocalorías desprende en 8 minutos. C) Cuánto tiempo debería estar conectado a la red para que caliente 60 litros de...
Pregunta en
Física
de
Respuesta sobre presión hidráulica para un examen...
Pregunta en
Matemáticas
y en 2 temas más
de
Colaboración con la siguiente integral...
(x^3+1)/x(x-1)^3
Pregunta en
Física
y en 2 temas más
de
[Electricidad, electromagnetismo,física ] Calculo de campo eléctrico a una cierta distancia de una lámpara
Supóngase que una lámpara de incandescencia de 100W irradia toda su energía en una sola onda electromagnética sinusoidal y que la energía se emite uniformemente en todas direcciones. Calcúlense el campo eléctrico y la intensidad de campo magnético...
Pregunta en
Matemáticas
y en 4 temas más
de





