Ing, la profesora me dijo este comentario respeto a la solución del ejercicio:
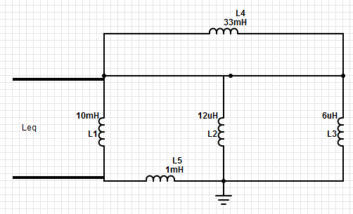
En el proceso de encontrar el valor de la inductancia Leq, tenga en cuenta que Leq es aquella inductancia que se puede ver o medir entre los nodos A y B como se muestra en la figura:

Para obtener este valor Leq debe ir reduciendo el circuito identificando cuales bobinas están en serie o cuales están en paralelo e ir reemplazando por sus equivalentes calculados previamente. Hacer la simplificación por pasos. Es importante no modificar los nodos que le señale porque en el penúltimo paso le va a quedar L1 conectada con una inductancia Lx resultado de ir simplificando el arreglo y finalmente el equivalente de estas dos será su objetivo final que es Leq.
Espero haber aclarado este punto. No olvide agregar en su procedimiento paso por paso como va reduciendo el circuito. Es fundamental conocer como hallar la inductancia equivalente de conexiones en paralelo y como en serie.
Gracias