José Estévez Quilez

José Estévez Quilez

 España @josestevez desde - visto
Preguntar

Preguntas

Pregunta en

Avería en TV TD Systems modelo K32DLV3H

Ese Tv cuando le envío la orden de conectarse a través del mando a distancia se pone intermitente el avisador pero no se pone en marcha (creo que no dispone de interruptor) así que cuando lo conecto y desconecto varias veces de la red se pone en...
Sin respuestas
Pregunta en

Conectar auriculares a un TV sin salida de audio analógica

Mis auriculares han funcionado perfectamente con un adaptador para el euroconector pero he cambiado de TV y éste no dispone de euroconector (tiene un montón de entradas y salidas) pero ninguna para audio analógica, el TV es un LG 32LH590U-ZE ¿Qué...

Características eléctricas de una bobina

¿Cómo saber el voltaje y la intensidad que da una bobina "Sin núcleo" enfrentada a un imán de neodimio?

Colocación de imanes en generador

Dispongo de un pequeño generador a base de imanes permanentes y bobinas y el sistema gira aproximadamente a 6.000 RPM; todos los imanes están montados con la “Cara norte” hacia las bobinas y las bobinas también todas montadas con la misma cara...

Enviar pulsos a una bobina mediante un puente H21A

Tengo que enviarle pulsos rápidos generados por un puente H21A a una bobina que consume 1,37 A. Y el voltaje de trabajo es de 12 V. Cc Necesito el circuito para alimentar el puente y enviar esos pulsos a la bobina.

Opto Lector de Barrera (Funcionamiento)

El lector de barrera H21A1 por defecto si no se obstruye la barrera siempre da salida y deseo saber si existe otro tipo de barrera que funcione al revés, es decir que de señal al obstruirse la barrera.
Pregunta en

¿Como reparar una piscina desmontable?

Dispongo de una piscina desmontable de 2 x 2 x 0,70 metros que monto y desmonto desde hace "40 años" la compre en los almacenes SEARS (almacenes que ya no existen) y su estructura es de tubos de hierro galvanizado (tipo tuberia de hierro de 1/2...
Sin respuestas
Pregunta en

Tarjeta para enviar una señal y lanzar un SMS

Necesito un tipo de tarjeta que al recibir el cierre de un contacto eléctrico (una señal física), envíe una orden para que salga automáticamente (De otra tarjeta o de un móvil), un SMS con un mensaje pre-programado (por ejemplo "Se ha disparado la...

Osciloscopio DSO 150, problema al alimentar

He tenido un "Grave error" al conectar el osciloscopio DSO 150, pensaba que funcionoba a 12 V. Y al conectarlo ha trabajado unos segundos y se ha apagado, después de buscar información he visto que el aparato debe de ser alimentado (entre 8 y 10 V.)...
Sin respuestas

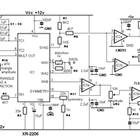
Conectar generador de frecuencias al osciloscopio

He comprado un pequeño generador de funciones en china, es el XR2206 y tiene tres terminales de salida, uno que indica SIN/TRI el central indica SQU y el de la derecha indica GND (tierra) y deseo saber como conectar la pinza de prueba del...