Botijo Antiguo

Botijo Antiguo

Soy ingeniero en Electrónica jubilado
 746K puntos  Cataluña, España @botijo7 desde - visto

Respuestas en Ingeniería Electrónica

Respuesta en y en 2 temas más a

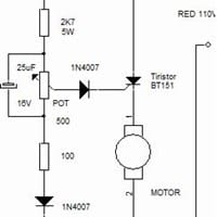
Como regular velocidad en taladro percutor B&D 162

Los reguladores Dimmer aplicados a un motor universal, tienen un inconveniente. Cuando se les exige trabajo, la velocidad y su fuerza disminuye. Existe otro tipo de reguladores más adecuados que la mantienen, ajustándose al trabajo exigido. El...
Respuesta en y en 1 temas más a

Estabilizador de tensión, por las noches la red tiene una bajada de tensión que tiene un rango 208v a 214v.

Por lo que explica, su aparato tiene un alimentador de los conocidos como "universales", que son capaces de adaptarse a un margen de tensiones muy amplio, lo que significa, en su caso, que no es necesario conectarlo a través de un estabilizador de...

¿Alguien puede echarme una mano en este problema de electrónica :D?

El que la corriente que circula por el circuito no tenga una relación directa con la resistencia de carga (R), delata que en el circuito hay otra resistencia en serie (r), de forma que se cumple que: V = (R + r) x I, entonces en el primer caso: V =...
Respuesta en y en 1 temas más a

¿Como saber si una fuente de alimentación sirve para un equipo?

Yo diría que no, y no por un par de Voltios de menos, si no porque la fuente solo puede entregar la mitad de la corriente. Puede probarlo, lo único que puede pasar es que no haga bien su trabajo, pero no averiarse.
Respuesta en y en 1 temas más a

Subida tensión, placa electrónica rota, fuente de alimentación funciona

Si es posible, porque la parte de la electrónica de potencia que controla los motores (Ventiladores y compresor) no queda aislada de la red, y la fuente de alimentación solo suministra energía a la parte de control. En otras palabras, la parte de la...
Respuesta en y en 2 temas más a

Renault Megane II rompe los alternadores

Es evidente que algo debe pasar... y no creo sea culpa de la batería. Habría que analizar lo que a les ha pasado a los alternadores rotos, porque no es lo mismo que se fastidie un cojinete a que se queme un diodo. ¿Conoce los fallos observados?

Comprobación de derivación a masa de un motor de inducción trifásico.

Para medir el aislamiento se conecta el multímetro en conexión de medida de resistencia del valor más alto, entre los bobinados y la carcasa del motor. A menos de que esté muy derivado, no podrá apreciar la resistencia de fuga porque la tensión que...
Respuesta en y en 2 temas más a

¿Por que mi bobina de tesla, no funciona?

Habría que peguntarselo al autor de vídeo... En You tube hay muchas cosas que no funcionan. De todas formas mirando el vídeo, me parece que el transistor está al revés, porque si es NPN (el 2N2222A), el positivo de la batería (cable rojo) debe ir al...
Respuesta en y en 1 temas más a

Voltajes steppers de impresoras matriciales

Los motores paso a paso pueden funcionar a una tensión más baja a la especificada en sus características. El resultado es que, al absorber menos corriente, pierden par (torque) y velocidad de reacción. Habría que probar con los 12V disponibles, o en...
Respuesta en y en 1 temas más a

Saludos, necesito aumentar el consumo de amperes en un circuito de luces leds

Si la alimentación es de 12 V y cada LED está en serie con una de resistencia de 470 Ohmios, cada LED debe consumir alrededor de 20mA. Si el conjunto consume 1,4A. Es que debe tener conectados 1,4/0,02 = 70 LEDs Para que consumieran 6 u 8 A, el...