Referenciar Masa de Batería SAI
Quiero reinventar la sopa de ajo!
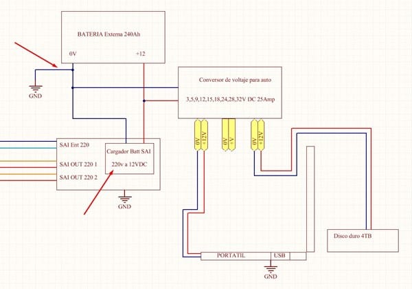
Tengo un SAI de 1000w que lo alimento con una batería solar de 240ah (externa)
Esto me permite usar el sai con una duración de casi 120 minutos en lugar de 10 con la batería de moto.
Ahora quiero ponerle un conversor de voltaje para auto de esos que sirven para alimentar portátiles desde la batería del coche., de ahí que permita varios valores de salida de tensión (hasta 32V 25A)
LA DUDA y de ahí la CONSULTA
Por lo poco que se, creo que tendría que referenciar la masa (negativo) de la batería al GND de los 220v
Con el fin de evitar que si la masa (o negativo) del conversor entre en conflicto al tocar por ejemplo la masa del USB del Portátil o del PC o cualquier periférico que este comunicado con el.
EJEMPLO PRACTICO:
Tengo un disco duro externo de 4TB que funciona alimentado con una fuente 220v salida 12 V (la cual esta RIP)
Si conecto ese disco con un adaptador USB 3.0 a SATA no tiene potencia suficiente para alimentar el HD (no siquiera arranca)
LA IDEA
Programo el alimentador a 12v y lo conecto a la caja del HD y el HD Arranca (esto sin conectar el cable USB al portátil)
EL DILEMA
Duda 1
¿Qué pasara cuando conecte el cable usb y la masa del conversor toque la masa del Portátil?
¿Duda 2
que pasará si referencio - uno los masa - tierras -gnd?
Duda 3
y si no lo hago... ¿petará algo?
¿Por ejemplo el cargador de batt del SAI entrará en conflicto con las masas?
Gracias por vuestro tiempo
Jose


