En una pastelería, preparan tortas de lúcuma, vainilla y chocolate
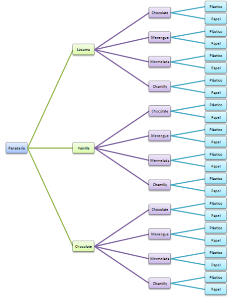
En una pastelería de los super mercados metro, preparan tortas de lúcuma, vainilla y chocolate, lo cubren y adornan con chocolate, merengue, mermelada, chantilly y lo embazan en recipientes de plástico o papel ¿de cuántas formas se pueden comprar una torta?
a) 6
b) 12
c) 14
d) 24
1 Respuesta
Respuesta de Hiroshi Kurosawa
