Tengo problemas para averiguar las derivadas de una función
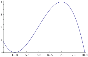
$$\begin{align}&y=-x^3+48x^2-765x+4050\\&x=Tiempo.en.horas\\&y=velocidad. En.decenas.de.km/h\\&Domimio=[14,5;18]\end{align}$$a) Cuando según el dominio, en que momento inicia la marcha y en que momento llega a destinio.
b) Halla primera derivada y en base a ella estudio de intervalos de crecimiento y decrecimiento y en que momento alcanzó la velocidad máxima y mínima.
c) Halla la segunda derivada y en base a ella halla los posibles puntos de inflexión
1 respuesta
Respuesta de albert buscapolos Ing°
1
