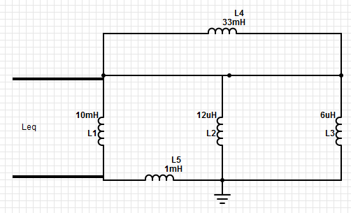
Encuentre la inductanciaequivalente del siguientecircuito y explique elprocedimiento paso a paso.
Encuentre la inductancia equivalente del siguiente circuito y explique el procedimiento paso a paso. ¿Cuánta energía puede almacenar y por qué? Nota: Para hacer el cálculo, establezca una corriente de 500 mA.
Imagen de circuito

1 respuesta
Respuesta de albert buscapolos Ing°
1