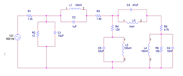
Hallar la impedancia total y de cada elemento ( circuito)

Agradezco me puedan ayudar hallando la impedancia total y de cada elemento en el presente circuito

1 respuesta

Respuesta
1

Fabiancho:

La impedancia de cada elemento la calculas ( como te habran enseñado) de acuerdo a:

Para resistencia de valor R ......................Z(r)= R + j0

Para inductancias.L .............Z(L) =  j (2pi x frecuencia x L )

Para capacitacnias ....................................Z(C)=  -j (1/ 2Pi x frecuencia x C)

Despues aplicas la ley de Ohm igual que con  c.c.

Te resuelvo el ultimo paralelo con los tres elementos R, L, C.........Z1//Z2//Z3..

Para R= R6= 10 K = ..........Z1 =( 10.000 + j0) ohms.

Para L= 0.015 Hy......Z2= 2 x 3.14 x 500 x 0.015 = 47.1 ohms=  j 0.0471 Kohms

Para C= 10 nf = .......Z3= 1 / 2 x 3.14 x 500 x 10 x 10^-9 = - j 31847 ohms.

La impedancia del paralelo la hallas sumando las inversas de cada impedancia ( Z1, Z2, Z3) y luego invirtiendo el resultado...

iMPEDANCIA TOTAL DEL PARALELO = 1/ (1/Z1 + 1/Z2 + 1/Z3)

1/Z1 = 1/10.000 = 10^-4 mohs

1/Z2= 1/ j 0.0471 = - j ( 21.2314) mhos

1/Z3= 1/ -j(31847) = j 0.0000314 mhos

Sumas las tres conductancias y obtenes................. 0.0001 - j 21.23136 

Invertis el resultado ...........Impedancia del paralelo = 1 / 0.0001 - j 21.23136 = http://www5b.wolframalpha.com/Calculate/MSP/MSP7781h98g5b41di3bih400003i42e9516h9gfcg9?MSPStoreType=image/gif&s=1&w=148.&h=18.

Como veras el calculo es iterativo y laborioso. Pero debes hacerlo vos para adquirir soltura.

El resultado de las impedancias parciales siempre te dará en ohms.

Añade tu respuesta

Haz clic para o

Más respuestas relacionadas