Botijo Antiguo

Botijo Antiguo

Soy ingeniero en Electrónica jubilado
 746K puntos  Cataluña, España @botijo7 desde - visto

Respuestas en Ingeniería Electrónica

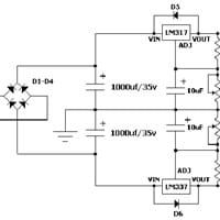
Porque mi fuente de voltage dual regulable no funciona ...está instalado con un transformador de salida 12 -12 de 1.5 amp

Seguramente, aquí hay el esquema de alguno parecido. https://www.google.es/search?q=regulador+de+voltaje+dual&espv=2&biw=1137&bih=705&tbm=isch&tbo=u&source=univ&sa=X&ved=0ahUKEwjP5ZfJqeTNAhWBUBQKHem6D5AQsAQIGw&dpr=0.9#imgrc=Dk-zRCxHN2unJM%3A Pínchalo...

Tengo un energizador guardian y le quitaron el numero de partes a los transistores. Hay uno de ellos que esta dañado

El borrar los tipos de los transistores es una práctica común en empresas de baja categoría, que temen que se les copie un aparato. Existen miles de tipos de transistores, y es por lo tanto muy difícil especificar un sustituto en un aparato averiado,...

Como hacer un electrificador de 15000 voltios

Por su anterior pregunta, deduzco que sus preguntas se refieren a lo que en España llamamos un "pastor eléctrico" y en inglés "electric fence". En estos aparatos no solo la tensión es importante, si no la energía que involucran la descargas, que se...
Respuesta en y en 3 temas más a

¿Cuántos watts puede sobrepasar como máximo recomendado el amplificador a los parlantes?

Esta pregunta es contestada en su anterior, La respuesta es cero (0).
Respuesta en y en 2 temas más a

Problemas para conectar un DVD a un TV PHILLIPS 21PT6441/44

En los televisores antiguos, cuando se les entra señal por el euroconector (scart) automáticamente la atrapan, descartando la señal de antena.
Respuesta en y en 2 temas más a

¿Como debo conectar amplificadores y parlanteria?

1) Pues que si lo lleva al máximo de volumen, los quemará. 2) No obtendrá su máxima potencia sonora.
Respuesta en y en 2 temas más a

Como calcular un genador para cargar baterías

¿A partir de que otra energía?

Por qué no se apagan las luces led

Sin más datos es imposible responder a su pregunta. Por cierto, en España, las modificaciones en los coches tienen que homologarse, de lo contrario no pasará´la ITV.

¿Cómo hacer un elevador de voltaje?

Este circuito integrado es a propósito para hacer cambios de tensión, sin utilizar transformadores, si no solo inductancias. En esta nota de aplicación, en las páginas de 8 a 11 se describe como hacer un convertidor aumentador "Step-up, con un...

Fallo polimetro barato DT-830D

Para empezar el signo + nunca sale, y lo que le pasa es que el - no le sale cuando debiera. Estos polímetros (que dicho de paso son una maravilla, teniendo en cuenta su precio), están basados en un circuito integrado clásico. El ICL7107, que solo...